众力资讯网
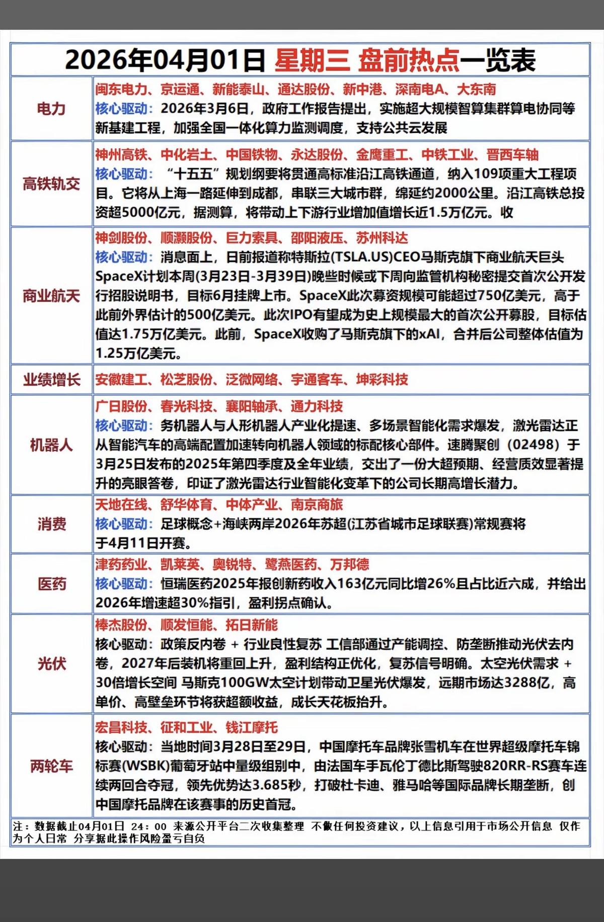
4.1周三 市场热点方向+投资逻辑! 1.电力 2.高铁轨交 3.商业航天
2026-03-31 19:07:01
金鸡牛鸣笙
财经
4.1周三 市场热点方向+投资逻辑! 1.电力 2.高铁轨交 3.商业航天 4.机器人 5.消费+医药 6.光伏设备 7.两轮车
猜你喜欢
四月主线:八大热门方向谁能称王?四月投资主线已清晰浮现!从“业绩预增”的确定
2026-04-01
半城烟论财源
标签:
光伏产业
ai
a股
4.1周三成交活跃个股+人气热搜榜!三大平台人气热度榜:1.商业航天2.光伏
2026-04-01
小乔看商业
标签:
商业航天
光伏产业
三只低价人气标的值得关注:1,神剑股份公司核心概念:卫星导航、商业航天、军工、军
2026-03-30
短线来谈商业
标签:
航天
商业航天
神剑股份
卫星导航
亚洲股市
股票板块-化工
看好商业航天方向雷科海格中泰卫通商业航天低价股4月来验证
2026-03-31
迪王带我回本
标签:
商业航天
海格
a股
密集调研的高回撤商业航天概念股深度解析!!!一、板块整体特征:高景气赛道的
2026-03-26
财源鱼跃观瞻
标签:
商业航天
概念股
火箭
a股
A股又玩“高开埋人”套路,商业航天上演天地板过山车,量化收割太狠!今天A股再度坑
2026-04-01
仙掌柜品商业
标签:
商业航天
A股
2026年4月1日十大热点科技及其产业链核心龙头1.商业航天神剑股份:北斗导航
2026-04-01
晋云评娱乐
标签:
商业航天
神剑股份
北斗卫星导航系统
光伏产业
股票板块-化工
连板高标(3月31日)6天5板--新能泰山,光纤概念;4板--神剑股份,商业航天
2026-03-31
凌瑶谈体育
标签:
神剑股份
新能泰山
商业航天
光纤
亚洲股市
股票板块-公共事业
股票板块-化工
热门分类
推荐
热榜
军事
NBA
体育
社会
明星八卦
娱乐
财经
科技
汽车
历史
国际
游戏
动漫
公益
搞笑
商业
互联网
数码
国际足球
房产
家居
时尚
科学探索
职场
育儿
股票
教育
影视
情感
热点
中国军情
武器
中国南海
中国足球
亚洲杯
科比
综合体育
CBA
投资
楼市
大咖秀
外汇
创业
风口
SUV
豪车
概念车
优惠
新能源
美国
欧洲
朝日韩
俄罗斯
孕期
街拍
恋爱攻略
婚姻
正能量