众力资讯网

财源鱼跃观瞻的文章

2026年4月13日晚间新增一季报:多股业绩预增亮眼,科技与周期板块领涨

今晚

2026年4月13日晚间新增一季报:多股业绩预增亮眼,科技与周期板块领涨 今晚

2026年4月13日晚间新增一季报:多股业绩预增亮眼,科技与周期板块领涨 今晚
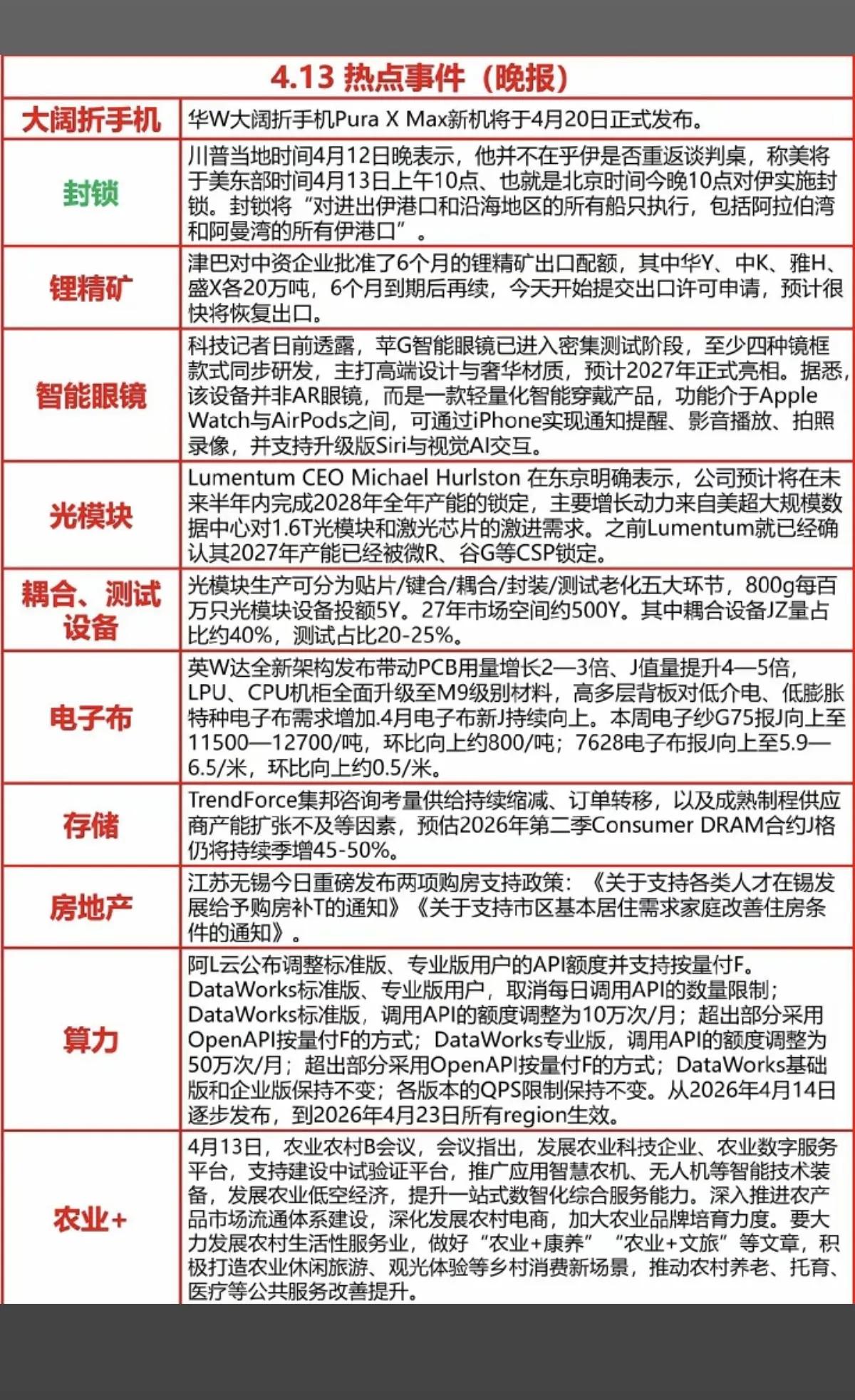
4.13热点事件(晚报)

今日热点事件聚焦科技与政策领域,涵盖消费电子、地缘政

4.13热点事件(晚报) 今日热点事件聚焦科技与政策领域,涵盖消费电子、地缘政

4.13热点事件(晚报) 今日热点事件聚焦科技与政策领域,涵盖消费电子、地缘政
2026年4月13日龙虎榜:游资激战涨停潮,紫阳东路豪掷超8亿抢筹!

今日A股

2026年4月13日龙虎榜:游资激战涨停潮,紫阳东路豪掷超8亿抢筹! 今日A股

2026年4月13日龙虎榜:游资激战涨停潮,紫阳东路豪掷超8亿抢筹! 今日A股
4月13日午盘主力资金动向:科技分化加剧,新能源与传统基建成避风港

4月13日

4月13日午盘主力资金动向:科技分化加剧,新能源与传统基建成避风港 4月13日

4月13日午盘主力资金动向:科技分化加剧,新能源与传统基建成避风港 4月13日
主力资金大调仓!半导体、新能源获抢筹,通信设备遭抛售

4月13日上午,主力资金

主力资金大调仓!半导体、新能源获抢筹,通信设备遭抛售 4月13日上午,主力资金

主力资金大调仓!半导体、新能源获抢筹,通信设备遭抛售 4月13日上午,主力资金
A股早盘分化!超1700股上涨,这些板块和个股成焦点

4月13日早盘,A股市场

A股早盘分化!超1700股上涨,这些板块和个股成焦点 4月13日早盘,A股市场

A股早盘分化!超1700股上涨,这些板块和个股成焦点 4月13日早盘,A股市场
主力抢筹与出逃大揭秘!这些板块和个股成焦点

4月13日午盘数据显示,主力资金动

主力抢筹与出逃大揭秘!这些板块和个股成焦点 4月13日午盘数据显示,主力资金动

主力抢筹与出逃大揭秘!这些板块和个股成焦点 4月13日午盘数据显示,主力资金动
周末重磅消息汇总:多家公司摘帽更名,商业航天与机器人再迎催化

本周末消息面颇为

周末重磅消息汇总:多家公司摘帽更名,商业航天与机器人再迎催化 本周末消息面颇为

周末重磅消息汇总:多家公司摘帽更名,商业航天与机器人再迎催化 本周末消息面颇为
近一周机构调研动向:科技赛道热度不减,高增长与高估值并存

4月3日至9日,机构

近一周机构调研动向:科技赛道热度不减,高增长与高估值并存 4月3日至9日,机构

近一周机构调研动向:科技赛道热度不减,高增长与高估值并存 4月3日至9日,机构
AI眼镜赛道洗牌!这些业绩高增+深度回调的个股,或迎黄金坑

AI眼镜概念持续发

AI眼镜赛道洗牌!这些业绩高增+深度回调的个股,或迎黄金坑 AI眼镜概念持续发

AI眼镜赛道洗牌!这些业绩高增+深度回调的个股,或迎黄金坑 AI眼镜概念持续发
谷歌大会倒计时!OCS光交换机概念引爆,这些核心标的值得关注

光通信板块再添重

谷歌大会倒计时!OCS光交换机概念引爆,这些核心标的值得关注 光通信板块再添重

谷歌大会倒计时!OCS光交换机概念引爆,这些核心标的值得关注 光通信板块再添重
光通信巨头Lumentum产能排满至2028年!这些A股供应商或迎爆发期

光通

光通信巨头Lumentum产能排满至2028年!这些A股供应商或迎爆发期 光通

光通信巨头Lumentum产能排满至2028年!这些A股供应商或迎爆发期 光通
A股“黑天鹅”周!25只个股跌超15%,医药生物成“重灾区”,这些雷区千万别踩!

A股“黑天鹅”周!25只个股跌超15%,医药生物成“重灾区”,这些雷区千万别踩!

A股“黑天鹅”周!25只个股跌超15%,医药生物成“重灾区”,这些雷区千万别踩!
液冷技术迎黄金发展期!渗透率预计4年翻倍,机构扎堆调研这些龙头

液冷技术正迎来

液冷技术迎黄金发展期!渗透率预计4年翻倍,机构扎堆调研这些龙头 液冷技术正迎来

液冷技术迎黄金发展期!渗透率预计4年翻倍,机构扎堆调研这些龙头 液冷技术正迎来
下周A股日程表出炉!AI、机器人、新能源轮番登场,这些板块要火?

4月13日-

下周A股日程表出炉!AI、机器人、新能源轮番登场,这些板块要火? 4月13日-

下周A股日程表出炉!AI、机器人、新能源轮番登场,这些板块要火? 4月13日-
电池板块业绩大爆发!6家净利暴增超200%,难怪资金抢筹

4月10日午盘,电池

电池板块业绩大爆发!6家净利暴增超200%,难怪资金抢筹 4月10日午盘,电池

电池板块业绩大爆发!6家净利暴增超200%,难怪资金抢筹 4月10日午盘,电池
周末大利好!业绩炸裂+政策红包,下周这些方向要起飞?

4月10日周五晚间,A股

周末大利好!业绩炸裂+政策红包,下周这些方向要起飞? 4月10日周五晚间,A股

周末大利好!业绩炸裂+政策红包,下周这些方向要起飞? 4月10日周五晚间,A股
4月10日午盘主力资金动向解析
 
4月10日午盘,A股主力资金呈现极致的结构性

4月10日午盘主力资金动向解析 4月10日午盘,A股主力资金呈现极致的结构性

4月10日午盘主力资金动向解析 4月10日午盘,A股主力资金呈现极致的结构性
4月10日午盘主力资金动向解析
 
4月10日午盘,A股主力资金呈现显著的结构性

4月10日午盘主力资金动向解析 4月10日午盘,A股主力资金呈现显著的结构性

4月10日午盘主力资金动向解析 4月10日午盘,A股主力资金呈现显著的结构性
4月10日午盘主力资金动向解析
 
4月10日午盘,A股主力资金呈现明显的结构性

4月10日午盘主力资金动向解析 4月10日午盘,A股主力资金呈现明显的结构性

4月10日午盘主力资金动向解析 4月10日午盘,A股主力资金呈现明显的结构性