202年春季高考录取即将启动,有同学问新易学小编:错过了第一次志愿填报,能不能参加补录?

那么本期内容就带同学们解读:没填第一次志愿,还能参加补录吗?
答案是可以!参考去年广东省教育考试院的补录公告,春季高考征集志愿(补录)的条件为:参加我省2025 年学考合格性考试、语数英总分达到补录资格线,且尚未被录取的考生,3+证书考生同样适用。那去年补录分数线有降分吗?补录计划多吗?各校录取分数高吗?一起来看看~

补录,也叫征集志愿。通俗说,就是在录取结束后,针对有些高校没有招满人、有的考生没被录取的情况,省招办公布补录的分数线(是否降分及降分幅度看缺额情况)、仍有缺额的院校专业组/专业/具体人数/要求等,供还未被录取、达到补录线和要求的考生,在规定的时间内,自愿选择是否重新填报志愿,重新参加录取的做法。
2、参加补录需要什么条件?◆ 依学考成绩录取:
报普通类专业,需学考成绩达到补录分数线、未被录取;
报艺体类专业,需学考成绩、术科统考成绩同时达到补录分数线、未被录取。
◆ 3+证书:
文化课成绩达到补录分数线、技能证书符合要求、未被录取。
3、何时进行补录?根据省考试院录取日程,3月30日公布补录计划,30-31日填报补录志愿
录取期间,官方将公布各类别的补录分数线、补录计划、补录安排。
4、补录省控线会是几分?从表格可以看到,2021-2023年各类别补录时均有不同程度的降分,其中学考普通类降30分;2024年学考普通类补录不降分;2025年学考普通类补录大降30分!

3+证书,2021-2023年专科批次降15分,2024年专科批次仅降10分,2025年专科批次不降分!

虽然补录为大家提供了二次机会,但仍有部分考生可能因各种原因错过补录,此时也无需彻底灰心,还有两条可行的出路:参加高职自主招生或选择复读。
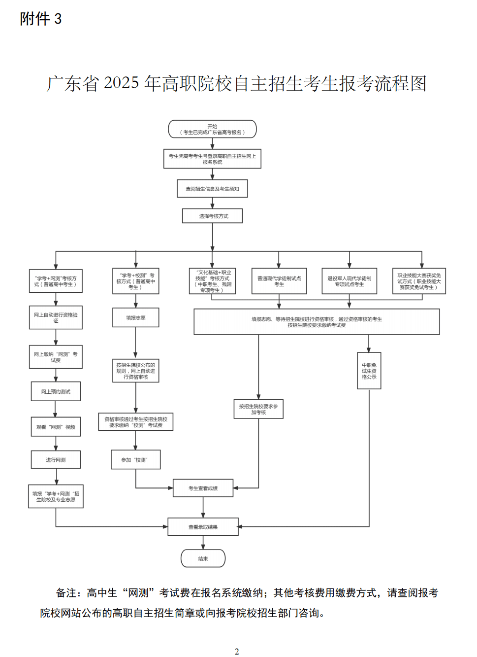
1.参加高职院校自主招生
在省考试院发布的《2026年春季高考志愿填报问答》就有提到,“若未被录取,符合条件考生可报考部分高职院校开展的高职自主招生”。

自主招生一般在3+证书录取结束后(4月起陆续开展),所以说如果高职高考失利了,也可以选择高职自主招生,相当于有第二次重考机会,具体时间、报名要求需以各招生院校的官方公告为准,适合分数不理想、补录未成功,但仍想就读全日制高职的考生。
下面是去年自主生的时间安排,同学们可以参考下~


2.选择复读,来年再战
如果考生对自主招生不感兴趣,或希望冲击更好的院校和专业,选择复读也是一个合理的选择。
但需要注意,复读并非简单地重复学习,那么盲目刷题不可取,系统化的备考方案才是关键。因此建议大家选择一家靠谱的复读机构,借助专业的力量提升成绩,争取明年成功上岸。
例如一些专业复读班采用小班制分层教学,针对不同基础的考生(基础薄弱型或提优冲刺型)设计课程,并通过“学习-检测-纠错”的闭环管理模式,能有效提升备考效率。

此外,近两年来,春季高考的考纲和题型都会有细微调整(如2025年数学选择题减少、英语新增“五选五”题型等)。复读生需要密切关注官方发布的最新政策,利用机构老师的专业经验把握备考方向,同时通过心理辅导等活动缓解压力,保持积极稳定的心态,也是备考的关键哦。

最后提醒各位考生,广东春季高考补录机会宝贵,3月30日起正式开启征集志愿,未填第一次志愿的考生只要符合条件,一定要及时填报,切勿再次错过!!