众力资讯网
元香评汽车啊的文章
小鹏p7这次太全面了 鹏厂的5C每次使用都让人感觉惊讶😲一个几乎满员的桩,所以
2026-03-28 18:28
元香评汽车啊
小鹏p7这次太全面了 鹏厂的5C每次使用都让人感觉惊讶😲一个几乎满员的桩,所以
今天借来的飞飞门P7。体验一下量产版本的vla2.0表现如何。简单总结,相较于门
2026-03-28 18:10
元香评汽车啊
今天借来的飞飞门P7。体验一下量产版本的vla2.0表现如何。简单总结,相较于门
小鹏汽车更名小鹏集团其实早该更名了。因为现在已经是有汽车+飞行器+具身智能+芯片
2026-03-27 18:20
元香评汽车啊
小鹏汽车更名小鹏集团其实早该更名了。因为现在已经是有汽车+飞行器+具身智能+芯片
2026款小鹏mona首发测评 单图灵750t算力,看来M03又要把同级同价智驾
2026-03-27 14:16
元香评汽车啊
2026款小鹏mona首发测评 单图灵750t算力,看来M03又要把同级同价智驾
罗技侮辱消费者 所以又是某个员工个人的问题咯。
2026-03-27 14:12
元香评汽车啊
罗技侮辱消费者 所以又是某个员工个人的问题咯。
小鹏P7斩获中保研新能源专项G评级 除了新能源专项首个G评级。其实让我觉得很难得
2026-03-27 11:23
元香评汽车啊
小鹏P7斩获中保研新能源专项G评级 除了新能源专项首个G评级。其实让我觉得很难得
今晚发布的两款新车,又让人感受到了新能源市场的血腥味!与众08智己ls8
2026-03-26 21:15
元香评汽车啊
今晚发布的两款新车,又让人感受到了新能源市场的血腥味!与众08智己ls8
?!??以下犯上了啊!14点按摩啊!有臀部和大腿按摩的啊!mona车主可太享受了
2026-03-26 11:01
元香评汽车啊
?!??以下犯上了啊!14点按摩啊!有臀部和大腿按摩的啊!mona车主可太享受了
3月26日-28日,鹏厂有X-Stage·2026鹏厂音乐节,三天三夜,免费入场
2026-03-25 20:34
元香评汽车啊
3月26日-28日,鹏厂有X-Stage·2026鹏厂音乐节,三天三夜,免费入场
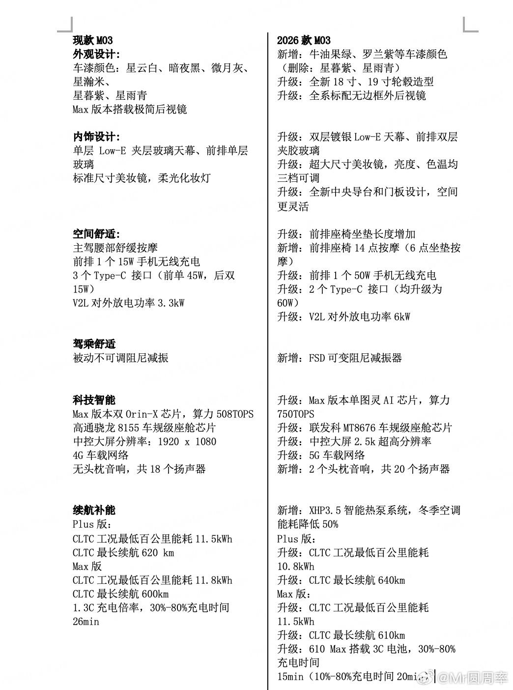
何小鹏官宣新款小鹏mona下月发布 新款m03的详细更新内容。都是相当在点上的东
2026-03-25 16:48
元香评汽车啊
何小鹏官宣新款小鹏mona下月发布 新款m03的详细更新内容。都是相当在点上的东
蔚来ES9 的实车。外观上基本延续了ES8,更大更长更壮,ES8的外观还是非常受
2026-03-25 11:26
元香评汽车啊
蔚来ES9 的实车。外观上基本延续了ES8,更大更长更壮,ES8的外观还是非常受
一加15T作为汽车和顺便产品的爱好者,今年以来新发布的车和数码产品的售价上涨程度
2026-03-25 08:10
元香评汽车啊
一加15T作为汽车和顺便产品的爱好者,今年以来新发布的车和数码产品的售价上涨程度
夏总的飞飞门终于收到推送了,近期找个时间看看量产版的VLA2.0的效果如何,到时
2026-03-24 19:41
元香评汽车啊
夏总的飞飞门终于收到推送了,近期找个时间看看量产版的VLA2.0的效果如何,到时
第一页
作者信息
元香评汽车啊
感谢大家的关注
分类: 汽车
热门分类
推荐
热榜
军事
NBA
体育
社会
明星八卦
娱乐
财经
科技
汽车
历史
国际
游戏
动漫
公益
搞笑
商业
互联网
数码
国际足球
房产
家居
时尚
科学探索
职场
育儿
股票
教育
影视
情感
热点
中国军情
武器
中国南海
中国足球
亚洲杯
科比
综合体育
CBA
投资
楼市
大咖秀
外汇
创业
风口
SUV
豪车
概念车
优惠
新能源
美国
欧洲
朝日韩
俄罗斯
孕期
街拍
恋爱攻略
婚姻
正能量