众力资讯网
罗罗看过去的文章
比较印度民族起义和太平天国运动的异同
2024-11-07 19:35
比较印度民族起义和太平天国运动的异同
彼得一世改革和1861农奴制改革的区别
2024-11-06 15:12
彼得一世改革和1861农奴制改革的区别
羁縻制度与土司制度的共同点
2024-11-05 23:34
羁縻制度与土司制度的共同点
二次革命、护国运动、护法运动的区别
2024-11-04 08:28
二次革命、护国运动、护法运动的区别
维新派和革命派的区别
2024-11-04 08:40
维新派和革命派的区别
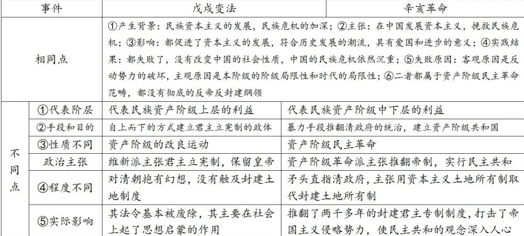
维新运动和辛亥革命的异同
2025-12-16 07:45
维新运动和辛亥革命的异同
早期维新思想和康梁维新思想的联系和区别
2024-11-06 16:38
早期维新思想和康梁维新思想的联系和区别
百日维新与义和团运动关系
2024-10-30 15:41
百日维新与义和团运动关系
太平天国运动与以往农民起义的不同之处
2024-10-26 13:41
太平天国运动与以往农民起义的不同之处
太平天国运动和辛亥革命的异同点
2024-10-26 01:33
太平天国运动和辛亥革命的异同点
新旧三民主义的区别
2024-10-25 13:58
新旧三民主义的区别
明清早期启蒙思想和欧洲启蒙思想的区别
2024-10-25 20:19
明清早期启蒙思想和欧洲启蒙思想的区别
新文化运动和五四运动的区别和联系
2024-10-25 07:05
新文化运动和五四运动的区别和联系
三省六部与三权分立的区别
2024-10-19 13:53
三省六部与三权分立的区别
近代欧洲三次思想解放运动的异同
2024-10-18 13:54
近代欧洲三次思想解放运动的异同
洋务派维新派和革命派的异同
2024-10-16 13:57
洋务派维新派和革命派的异同
唐宋之变的主要表现
2024-10-15 13:45
唐宋之变的主要表现
军镇和藩镇的区别
2024-10-13 12:34
军镇和藩镇的区别
八路军和新四军的区别
2024-10-12 11:38
八路军和新四军的区别
近代商业贸易变化与工业革命的关系
2024-10-12 01:39
近代商业贸易变化与工业革命的关系
第一页
下一页
作者信息
罗罗看过去
感谢大家的关注
分类: 历史
热门分类
推荐
热榜
军事
NBA
体育
社会
明星八卦
娱乐
财经
科技
汽车
历史
国际
游戏
动漫
公益
搞笑
商业
互联网
数码
国际足球
房产
家居
时尚
科学探索
职场
育儿
股票
教育
影视
情感
热点
中国军情
武器
中国南海
中国足球
亚洲杯
科比
综合体育
CBA
投资
楼市
大咖秀
外汇
创业
风口
SUV
豪车
概念车
优惠
新能源
美国
欧洲
朝日韩
俄罗斯
孕期
街拍
恋爱攻略
婚姻
正能量