众力资讯网
豹子头阿冲哥的文章
单依纯演唱会一半都是翻唱筹码密集+突破210日线!6只潜力股浮出水面,主升浪信号
2026-03-29 20:27
单依纯演唱会一半都是翻唱筹码密集+突破210日线!6只潜力股浮出水面,主升浪信号
世界最大直径高铁盾构机上岸市场看盘重点:上证+科创50 缠论多级别拆解,精准锚定
2026-03-29 20:25
世界最大直径高铁盾构机上岸市场看盘重点:上证+科创50 缠论多级别拆解,精准锚定
雀巢12吨巧克力被盗格局打开!A股的独立行情要来了?明天A股就要开盘了!相信不少
2026-03-29 20:28
雀巢12吨巧克力被盗格局打开!A股的独立行情要来了?明天A股就要开盘了!相信不少
吴向飞喊话李荣浩道歉外围利空来袭!下周A股震荡筑底,逆向布局三大结构性机会周末外
2026-03-30 00:10
吴向飞喊话李荣浩道歉外围利空来袭!下周A股震荡筑底,逆向布局三大结构性机会周末外
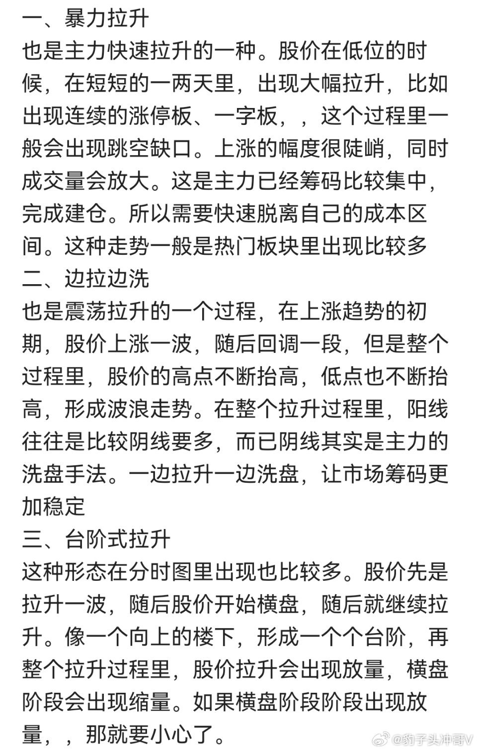
李荣浩评价单依纯翻唱主力启动拉升的阶段,往往会是这四种拉升手法
2026-03-29 20:25
李荣浩评价单依纯翻唱主力启动拉升的阶段,往往会是这四种拉升手法
樊振东对手竟是对方主教练存储芯片重点企业
2026-03-29 00:24
樊振东对手竟是对方主教练存储芯片重点企业
李昌钰再婚妻子发文缅怀李昌钰量产元年爆发!人形机器人10家核心企业坚定看多人形机
2026-03-29 00:26
李昌钰再婚妻子发文缅怀李昌钰量产元年爆发!人形机器人10家核心企业坚定看多人形机
太原火灾已致1死25伤国产替代+AI共振!半导体10家核心企业坚定看多半导体板块
2026-03-29 00:06
太原火灾已致1死25伤国产替代+AI共振!半导体10家核心企业坚定看多半导体板块
太原一商圈起火现场浓烟滚滚算电协同+政策护航!电力板块12家核心企业坚定看多电力
2026-03-29 00:06
太原一商圈起火现场浓烟滚滚算电协同+政策护航!电力板块12家核心企业坚定看多电力
新娘回应小伙用吸粪车做婚车股价在底部一旦出现这四种形态,我会毫不犹豫关注在A股的
2026-03-28 17:25
新娘回应小伙用吸粪车做婚车股价在底部一旦出现这四种形态,我会毫不犹豫关注在A股的
深夜美股破位大跌,这个周末又难熬了,A股还能逆势上涨吗?深夜时分,全球金融市场传
2026-03-28 17:25
深夜美股破位大跌,这个周末又难熬了,A股还能逆势上涨吗?深夜时分,全球金融市场传
单亲妈妈遭羁押821天被判无罪利空突袭,下周来暴风雨?中东硝烟未散,全球市场风声
2026-03-28 17:25
单亲妈妈遭羁押821天被判无罪利空突袭,下周来暴风雨?中东硝烟未散,全球市场风声
阚清子想从116斤瘦到90斤震荡继续,缺口要补
2026-03-28 17:25
阚清子想从116斤瘦到90斤震荡继续,缺口要补
男生欲性侵15岁女同学将其杀害原油大涨7%,昨晚欧美股市再次大跌,科技股重挫,中
2026-03-28 17:25
男生欲性侵15岁女同学将其杀害原油大涨7%,昨晚欧美股市再次大跌,科技股重挫,中
全红婵19岁气场全开券茅东方财富业绩创历史!股价为何跌跌不休?
2026-03-28 17:23
全红婵19岁气场全开券茅东方财富业绩创历史!股价为何跌跌不休?
T+0的ETF中长线自选股,今天也是给力,给出了合适的低位回补机会
2026-03-28 01:05
T+0的ETF中长线自选股,今天也是给力,给出了合适的低位回补机会
保留奔跑吧艺人剩菜店家道歉缩量回暖显韧性 锂电医药领涨 下周有望回补缺口3月27
2026-03-28 00:10
保留奔跑吧艺人剩菜店家道歉缩量回暖显韧性 锂电医药领涨 下周有望回补缺口3月27
上证、科创50(日线,30分钟,5分钟)
2026-03-28 00:07
上证、科创50(日线,30分钟,5分钟)
A股重点关注:多赛道优质标的,聚焦产业机遇与政策红利当前A股市场处于震荡筑底阶段
2026-03-27 09:19
A股重点关注:多赛道优质标的,聚焦产业机遇与政策红利当前A股市场处于震荡筑底阶段
8岁被领养至加拿大又遭遗弃海尔智家30-60亿回购:以现金流为锚,用股权绑定长期
2026-03-27 09:20
8岁被领养至加拿大又遭遗弃海尔智家30-60亿回购:以现金流为锚,用股权绑定长期
第一页
下一页
作者信息
豹子头阿冲哥
感谢大家的关注
分类: 财经
热门分类
推荐
热榜
军事
NBA
体育
社会
明星八卦
娱乐
财经
科技
汽车
历史
国际
游戏
动漫
公益
搞笑
商业
互联网
数码
国际足球
房产
家居
时尚
科学探索
职场
育儿
股票
教育
影视
情感
热点
中国军情
武器
中国南海
中国足球
亚洲杯
科比
综合体育
CBA
投资
楼市
大咖秀
外汇
创业
风口
SUV
豪车
概念车
优惠
新能源
美国
欧洲
朝日韩
俄罗斯
孕期
街拍
恋爱攻略
婚姻
正能量