在设备互联技术全面渗透的当下,制造业安全生产正面临着前所未有的挑战与机遇。传统生产模式中,设备隐患难预判、风险难管控、效率难提升的三重困境,成为制约行业高质量发展的核心瓶颈。设备作为生产活动的核心载体,其运行状态直接关联生产安全与效益,而传统管理方式依赖人工巡检与经验判断,难以应对复杂生产场景下的动态风险,安全事故与非计划停机时有发生,不仅造成经济损失,更威胁着从业人员的生命安全。

“十五五” 规划中 “重大技术装备攻关” 部署的落地,为制造业安全生产升级指明了方向。规划明确提出以技术创新强化安全生产基础,将智能化、互联化装备研发与应用作为核心攻关领域,凸显了工业物联网(IIoT)技术在制造业转型中的战略地位。这一政策导向并非简单的技术升级要求,而是推动制造业从传统粗放式管理向精细化、智能化管理转型的重要契机,旨在通过技术赋能构建更为稳固的安全生产体系。

IIoT 技术的应用绝非简单的设备联网,其核心价值在于通过构建设备全生命周期数据闭环,打破信息孤岛,实现生产安全的主动防控与效率的精准提升,最终形成难以复制的安全生产 “数字护城河”。在政策引导与技术迭代的双重驱动下,制造业需深度挖掘 IIoT 在设备管理中的应用潜力,以数据为核心驱动力,实现安全与效率的协同升级,这既是响应国家战略部署的必然要求,也是行业实现可持续发展的关键路径。
一、IIoT 重构设备全生命周期管理:从被动应对到主动防控的范式转变
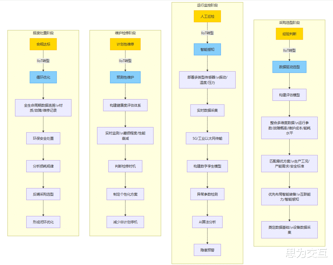
设备全生命周期管理涵盖采购选型、安装调试、运行监控、维护检修、报废处置五大关键环节,是制造业生产管理的核心内容,直接影响生产安全、运营成本与生产效率。传统设备管理模式以经验驱动为主,各环节数据割裂分散,缺乏统一的采集与分析标准,导致管理决策存在滞后性与主观性。在采购阶段,选型依赖过往经验,难以精准匹配生产需求;运行阶段,设备状态依赖人工巡检,隐患发现不及时;维护阶段,采用固定周期检修模式,易出现过度维修或维修不足的问题,这些短板严重制约了安全生产水平的提升。

IIoT 技术的介入,通过数据贯通与流程优化,彻底重构了设备全生命周期管理逻辑。依托物联网传感器、边缘计算、云计算等技术,IIoT 实现了设备全环节数据的实时采集与动态流转,从设备采购的参数数据到运行中的振动、温度、压力等实时指标,再到维护检修记录与报废处置信息,均被纳入统一的数据管理平台,打破了传统管理中各环节的信息壁垒。数据的全面贯通为管理流程的标准化提供了基础,推动设备管理从 “碎片化操作” 向 “全流程闭环管理” 转变。
更为关键的是,IIoT 构建了 “感知 - 分析 - 决策 - 执行” 的完整管理闭环。通过传感器实时感知设备状态,边缘计算节点对数据进行初步处理与筛选,云计算平台结合算法模型进行深度分析,精准识别设备潜在隐患与运行优化空间,进而生成针对性的决策指令,由执行系统完成维护调整或参数优化。这种以数据为核心的管理模式,实现了设备管理从 “被动应对故障” 到 “主动防控风险” 的范式转变,让设备全生命周期管理更具科学性与前瞻性,为安全生产提供了核心技术支撑。
数据价值的释放还推动设备管理从单纯的状态监控向深度预判延伸。通过积累设备全生命周期数据,结合机器学习算法构建设备健康度评估模型与故障预测模型,能够精准预测设备故障发生概率与剩余使用寿命,提前制定应对方案。同时,通过分析不同工况下的设备运行数据,可优化设备运行参数,提升运行稳定性与能效,实现设备管理从 “保障正常运行” 到 “追求最优绩效” 的升级,为安全与效率的双重提升奠定基础。
二、“十五五” 装备攻关背景下,IIoT 在设备管理中的核心应用场景“十五五” 规划中 “重大技术装备攻关” 的核心导向,强调以智能化、互联化技术提升装备安全性能与运行效率,为 IIoT 在设备全生命周期管理中的深度应用提供了政策支撑与方向指引。在这一背景下,IIoT 技术在设备管理各关键环节的应用场景不断拓展,形成了覆盖全流程的智能化管理体系。

在采购选型阶段,IIoT 推动设备选型从 “经验判断” 向 “数据驱动” 转变。基于行业设备运行大数据构建的选型评估模型,整合了不同类型设备的运行参数、故障概率、维护成本、能耗水平等多维度数据,能够根据企业生产工况、产能需求与安全标准,精准匹配最优设备方案,有效规避设备与生产需求不匹配带来的安全风险与效率损失。同时,结合 “十五五” 装备攻关方向,企业在选型时可优先布局具备互联能力与智能感知功能的智能化装备,提前构建设备数据采集基础,为后续全生命周期管理的数据贯通奠定硬件基础,实现设备管理的 “源头优化”。

运行监控阶段是 IIoT 保障安全生产的核心场景,实现了从 “人工巡检” 到 “智能感知” 的跨越。通过在设备关键部位部署振动传感器、温度传感器、压力传感器等多类型感知设备,可实时采集设备运行过程中的各项核心参数,结合 5G、工业以太网等技术实现数据高速传输,构建设备动态数字孪生模型。数字孪生模型能够精准映射设备物理状态,通过对比分析实时数据与标准参数阈值,及时发现参数异常波动。借助 AI 算法对异常数据进行深度挖掘,可精准识别隐患类型、严重程度与发展趋势,提前发出预警信号,让管理人员有充足时间采取防控措施,从源头遏制安全事故发生。这种实时感知与智能预警模式,大幅提升了设备运行风险的可视性与可控性。
维护检修阶段,IIoT 推动检修模式从 “计划性维修” 向 “预测性维护” 升级,这也是 “十五五” 装备攻关中提升装备运维效率的重要方向。传统计划性维修模式基于固定周期开展检修,难以适应设备实际运行状态差异,易导致过度维修增加成本或维修不及时引发故障。IIoT 技术通过积累设备全生命周期运行数据、维护记录与故障案例,构建设备健康度评估体系,能够实时监测设备磨损程度与性能衰减趋势,精准判断最佳检修时机与检修内容。基于评估结果制定个性化维护方案,可有效减少非计划停机时间,降低设备故障引发的安全风险,同时避免过度维修造成的资源浪费,实现维护成本与安全保障的动态平衡。
在报废处置阶段,IIoT 实现了设备处置从 “合规达标” 到 “循环优化” 的延伸。设备全生命周期数据的完整追溯,能够清晰记录设备使用过程中的材质信息、故障历史、维修记录等关键内容,为报废处置提供精准数据支撑,确保处置过程符合环保标准与安全规范,规避处置不当带来的环境风险与安全隐患。同时,通过分析设备报废数据,可总结设备损耗规律与使用寿命影响因素,反哺采购选型环节,为后续设备选型提供数据参考,推动设备管理形成 “采购 - 运行 - 维护 - 报废 - 再采购” 的全流程闭环优化,提升设备管理整体效益。
三、数据驱动:IIoT 实现安全与效率双重提升的核心路径IIoT 构建安全生产 “数字护城河” 的核心逻辑,在于通过数据驱动实现安全与效率的双重提升。数据作为连接设备、流程与管理的核心纽带,其深度挖掘与有效应用,能够推动制造业安全生产从 “被动防御” 向 “主动防控” 升级,同时实现生产效率的精准提升,形成安全与效率相互促进的良性循环。

安全提升的核心路径是实现从 “事后补救” 到 “事前预防” 的体系升级。传统安全生产管理以事后处置为主,难以从根本上遏制事故发生,而 IIoT 通过实时数据监控让风险可视化,彻底改变了这一现状。设备运行数据的实时采集与分析,能够及时发现传统巡检难以察觉的隐蔽性安全隐患,如设备内部零件磨损、线路老化等问题,实现隐患早发现、早处置。同时,基于历史数据构建的风险预测体系,可通过算法模型模拟不同工况下的风险演化趋势,精准预判潜在安全事故,提前制定应急处置方案,提升应急响应的精准度与及时性。这种事前预防模式大幅降低了安全事故发生概率,构建了更为稳固的安全生产防线。

效率提升则通过数据优化设备运行与管理流程实现。在设备运行层面,通过挖掘设备全生命周期运行数据,可识别设备运行参数的优化空间,如调整转速、压力等参数提升设备生产效率,同时降低能耗与磨损。基于数据的设备性能优化,能够提升生产过程的稳定性,减少因设备参数异常导致的产品质量问题与生产中断,间接提升整体生产效率。在管理流程层面,数据沉淀推动管理流程的精简与优化,如自动化数据采集替代人工记录,减少人力成本与人为误差;标准化数据流转规范管理流程,提升部门协同效率,让设备管理从 “经验驱动” 向 “数据驱动” 转变,大幅降低管理成本与时间成本,实现管理效率与生产效率的同步提升。
安全与效率的协同逻辑,体现在数据闭环下的动态平衡实现。安全是效率提升的前提,只有保障设备稳定安全运行,才能避免因事故导致的生产中断,为效率提升提供基础;而效率提升过程中积累的数据,又能进一步优化安全管理策略,形成良性循环。例如,预测性维护既减少了设备故障引发的安全风险,又降低了非计划停机时间,提升了生产效率;设备运行参数优化在提升效率的同时,也减少了设备过载运行带来的安全隐患。IIoT 构建的数据闭环,让安全管理与效率提升相互支撑、相互促进,实现了两者的动态平衡,这也是制造业构建核心竞争力的关键所在。
四、制造业 IIoT 落地安全生产的关键挑战与破局思路尽管 IIoT 为制造业安全生产升级提供了强大技术支撑,但在实际落地过程中,仍面临诸多关键挑战,制约着技术价值的充分释放。这些挑战主要集中在数据采集标准化不足、系统兼容性欠缺、安全防护薄弱三个核心层面,需要结合 “十五五” 装备攻关政策导向,探索针对性的破局思路。
数据采集标准化不足是当前 IIoT 落地的首要障碍。不同品牌、不同型号的设备数据采集接口、数据格式存在差异,缺乏统一标准,导致数据采集难度大、成本高,难以实现全环节数据贯通。部分老旧设备不具备数据采集功能,改造升级成本较高,进一步加剧了数据采集的碎片化问题。系统兼容性欠缺则导致现有管理系统与 IIoT 平台难以有效对接,数据无法顺畅流转,形成新的信息孤岛,影响管理闭环的构建。此外,设备互联环境下,数据传输与存储过程中面临网络攻击、数据泄露等安全风险,而部分企业数据安全防护体系不完善,难以保障设备数据与生产数据的安全,制约了 IIoT 技术的推广应用。
针对上述挑战,需结合 “十五五” 装备攻关标准,构建系统性的破局方案。在数据标准化方面,应主动对接国家重大技术装备攻关相关标准,联合行业协会与技术企业制定统一的数据采集与传输规范,明确设备数据接口、格式与采集频率要求,推动设备生产企业按照标准进行产品设计与升级。对于老旧设备,可采用模块化传感器改造方案,降低升级成本,实现数据采集全覆盖。同时,建立数据质量评估体系,确保采集数据的准确性与完整性,为数据应用奠定基础。
在系统兼容性提升方面,采用模块化架构设计构建 IIoT 平台,增强系统适配性与扩展性。平台应支持多种通信协议与接口标准,能够灵活对接不同类型的设备与现有管理系统,实现数据无缝流转。鼓励采用开源技术与标准化组件,降低系统集成难度与成本,同时预留技术升级接口,适应未来技术迭代与功能扩展需求。通过构建统一的设备管理数据中台,整合全环节数据资源,打破信息壁垒,实现管理流程的协同优化。
数据安全防护方面,需建立全流程设备数据安全防护体系。从数据采集端采用加密传输技术,防止数据传输过程中被窃取或篡改;在数据存储环节,采用分布式存储与备份技术,保障数据存储安全;在数据应用层面,建立严格的权限管理机制,规范数据访问与使用流程,防止数据泄露。同时,加强网络安全防护建设,部署防火墙、入侵检测系统等安全设备,定期开展安全风险评估与应急演练,提升应对网络攻击的能力,为 IIoT 技术应用构建安全可靠的环境。
结论与展望在设备互联时代与 “十五五” 重大技术装备攻关政策的双重驱动下,IIoT 已成为制造业实现安全生产升级与效率提升的核心抓手。其核心价值并非简单的技术叠加,而是通过构建设备全生命周期数据闭环,推动设备管理从被动应对向主动防控转变,最终形成兼具安全性与效率性的安全生产 “数字护城河”。这一过程中,数据作为核心驱动力,实现了安全与效率的协同提升,为制造业高质量发展提供了坚实支撑。
从发展趋势来看,随着 AI、数字孪生、边缘计算等技术与 IIoT 的深度融合,制造业安全生产将从 “主动防御” 向 “主动免疫” 进化。未来,设备数字孪生模型将实现更精准的状态映射与风险模拟,AI 算法将具备更强的隐患识别与预测能力,边缘计算将进一步提升数据处理的实时性与高效性,推动设备管理向智能化、自主化方向发展。同时,随着 “十五五” 装备攻关政策的深入落地,智能化、互联化装备的普及将为 IIoT 应用奠定更坚实的基础,行业标准体系将不断完善,推动 IIoT 技术在制造业的规模化应用与深度渗透。
对于制造业而言,构建可持续的安全生产 “数字护城河”,需要把握政策机遇,坚定技术升级决心,从数据标准化、系统集成、安全防护等多个维度系统推进 IIoT 落地。企业应结合自身生产特点与设备现状,制定差异化的 IIoT 应用策略,优先突破核心环节的技术瓶颈,逐步实现设备全生命周期的智能化管理。同时,需注重人才培养与技术积累,打造具备 IIoT 技术应用与数据分析能力的专业团队,为技术落地提供人才保障。
面对日益激烈的市场竞争与不断提升的安全生产要求,制造业唯有以 IIoT 技术为支撑,以数据驱动为核心,持续深化设备全生命周期管理改革,才能在保障安全生产的同时提升核心竞争力,实现可持续发展。这既是响应国家战略部署的必然选择,也是制造业在设备互联时代实现高质量发展的必由之路,未来,随着技术的不断迭代与应用的持续深化,IIoT 将为制造业安全生产注入更强大的动力,推动行业实现更高水平的发展。