
文/单挑社一个地方千方百计把人请回来投资,最后却让投资人戴着“有罪”的帽子走出法庭。
而这期间他前期投资的上亿元的资产,被人拿走了。
这中间,到底发生了什么?
2005年,53岁的陈书法做了一个很多生意人都会做、但未必都敢做的决定:回乡投资。

那时候,他已经在西安做城市基础设施开发,有了经验,也有了项目。汝南县的招商人员找到他,希望他回河南参与汝河生态治理。双方谈下来的模式很直接:政府不直接支付工程款,而是通过招拍挂程序,向他的公司提供商住开发用地作为回报。后来,东湖公司按约支付了9500万元土地出让金,项目也一步步铺开。公开报道显示,这个项目涉及汝河生态治理、拆迁投入、基础设施建设和后续房地产开发,盘子并不小。

大风新闻
很多返乡投资的故事,开头都差不多。
地方需要项目,需要税收,需要城市面貌的变化。
企业家需要机会,也需要一种家乡认可自己的情感回报。
陈书法大概也没想到,自己原本是被请回来的,后来却会在刑事案件里被反复羁押。
事情的转折出现在2009年。
由于东湖公司与多家企业签订联营开发协议,陈书法先是因涉嫌“逃税罪”被刑事拘留,后来这一罪名难以成立,又转成涉嫌非法转让、倒卖土地使用权罪。
两次羁押累计86天。
再往后,2011年,他被法院认定有罪,但免予刑事处罚。直到2021年案件启动再审,2025年5月19日,汝南县法院撤销原判,认定其无罪。
2025年8月7日,驻马店中院驳回抗诉,维持无罪结论。也就是说,从被刑拘到最终洗清罪名,前后拖了16年。

16年,足够让一个项目变旧,让一家公司失血,让一个人从中年熬到老年。
更刺痛人的,还不是被定罪之后,而是定罪过程中发生的资产处置。
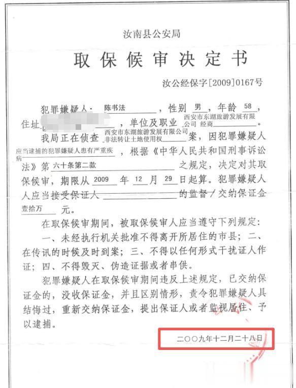
2009年12月28日,是这个案子里最扎眼的一天。公开报道显示,就在这一天,陈书法与汝南县政府签下《协议书》,约定将其公司在汝南的拆迁投资、基础设施投资以及楼盘未售部分交给县政府;县政府承担1200余万元工程债务,并不再追缴其通过土地收取的1695万元。也是同一天,汝南县公安局对陈书法办理了取保候审。

大风新闻

大风新闻
后来陈书法称,自己当年遭遇的是“以刑夺产”,对方用不到3000万元的纸面资产,拿走了前期上亿元投资的项目。
故事走到这里,普通读者其实已经能看出问题的核心了。
这已经不只是一起普通的刑案争议。
它真正击中人心的地方在于,一个本来属于投资合作、土地开发、收益分配层面的复杂民商事纠纷,为什么会一步步滑进刑事程序?又为什么会在刑事压力下,出现一份直接改变巨额资产归属的协议?
这恰恰是外界最担心的地方。
因为对企业家来说,最怕的从来不是亏钱。生意有赚有赔,本来就是常事。真正让人后背发凉的是,一旦商业分歧、合作纠纷和地方利益纠葛混在一起,刑事手段会不会被当成一种更强硬的清算工具。
一旦到了这一步,事情就变了。
账,不再只是商业账。
案,也不再只是法律案。
它会迅速变成企业家最敏感的三个字:安全感。
最高法2025年连续发布依法平等保护民营企业合法权益的典型案例,其中专门强调要依法保护民营企业产权和企业家合法权益。
2025年5月20日起施行的《民营经济促进法》,也把平等保护,规范异地执法和趋利性执法等内容进一步写进制度层面。政策层面的信号已经很清楚。民营经济要发展,前提不是口号,而是稳定预期。
而陈书法案之所以容易引发巨大共鸣,就是因为它刚好踩中了这种不安全感。
一个人被招商引资请回来,先垫资做工程,再拿地开发,再因合作模式被追究刑责,最后无罪了,却还要继续追问当年的协议是否有效、资产能否返还、损失谁来承担。公开报道显示,他目前还在申请690余万元国家赔偿,并希望推动撤销或变更当年的协议,追讨土地、项目资产及相应孳息。
这件事最沉重的一点是:无罪,并不等于一切自动归零。
法律可以改判。
但时间回不去了,项目回不来了。

企业信誉、合作关系、融资能力,也很难原样回去。
很多人看到这里,会把问题简单归结为个案。
但真正值得警惕的,恰恰不是个案本身,而是个案背后的地方治理逻辑。
当一个地方在招商时,把企业家当成资源。在利益分配紧张时,又把企业家当成风险。
在矛盾激化时,再把刑事手段当成解决办法。
那企业家感受到的就不是法治温度,而是规则随时可能变形的不确定。
企业家愿不愿意投钱,看的不是宣传册,而是退路。
一个地方真正的营商环境,不在签约现场,而在出事之后。
陈书法案走到今天,最值得追问的,其实不是他有没有被平反,因为答案已经有了。
真正的问题是:为什么一个返乡投资者,会从座上宾一步步走到“以刑夺产”争议中心?如果这种路径不能被完整复盘、认真纠偏,那下一次,别说外地企业家,就连本地人都未必敢轻易把身家压上去。
说到底,民营企业最怕的不是市场竞争。
市场竞争再激烈,规则至少摆在台面上。
最怕的是投入是真金白银,结局却要靠漫长申诉来讨一个说法。
一座城市要发展,当然离不开招商引资。但比招商更重要的,是守商、安商、护商。
把人请来不难。
让人相信这里的规则不会变形,才最难。
而这,或许才是陈书法案留给所有地方最现实的一句提醒。
投资信心,从来不是靠喊出来的,而是靠一个个具体案件里,产权有没有被尊重,程序有没有被守住,错了之后有没有人真正负责。