今天市场整体走的比较弱。
在经历连续两日的修复性反弹后,三大指数未能延续强势。
全市场超4400只个股下跌,赚钱效应迅速收敛,特别是前期强势的方向出现明显的回调。
成交额大幅萎缩,较前一交易日减少逾2300亿元,跌破2万亿关口。
缩量回调成为今日盘面上比较明显的信号。
为何今天会调整?
很多投资者疑惑,难道市场“不能连涨三天”吗?
事实上,市场的调整并非因为“不能涨”,而是可能基于盈亏比与阻力位的自然选择。
1、获利盘的消化需求:
连续两日的反弹积累了大量短线获利盘。当上涨的边际阻力(获利盘)开始强于做多的动能时,回调或许也是整固的表现。
2、“进二退一”的节奏:
这种走势通常被视为良性的技术性修正之一。
只要不出现深度的快速杀跌(即涨幅不过度回吐),市场或完全有能力通过时间换空间,完成筹码的充分交换。

3、缩量的信号意义:
今日成交额的显著萎缩,一方面说明抛压在可控范围内,另一方面也意味着增量资金在观望。
参考过往来看,缩量下跌可能不是行情的终点,而或是中场休息的信号。
再看一下今天领涨的方向。
电力板块近期电力方向持续有所表现,特别今天继续逆势走强。
全球地缘环境变化,使得各国对能源安全关注度提升。
这种宏观叙事或提升了电力资产的估值中枢。
另外新能源发电的装机需求不再是单纯的市场行为,而是上升为重要配套任务,需求中枢确定性上移。
而储能环节作为解决新能源波动性的关键,其地位较大提升。
随着峰谷价差拉大及辅助服务市场完善,储能的盈利模型或正在走通。
此外,AI算力爆发带来的“电耗焦虑”也是新增量。
数据中心作为“电力新增需求方”,对稳定、绿色电力的需求呈指数级增长,使得“电力+算力”成为新的耦合主线。
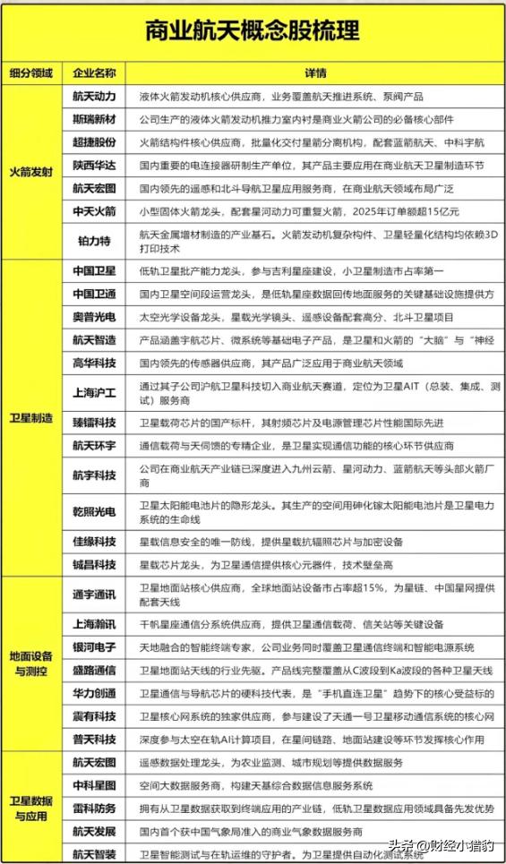
商业航天除了电力之外,商业航天概念在午后的逆势翻红,或许值得我们关注。
消息面上,据市场消息及媒体报道,SpaceX 或计划于近期提交 IPO 相关文件。
此前市场预计其拟募资规模约 750 亿美元,最新估值相关预期达 1.25 万亿美元。
从产业链上来看,SpaceX的万亿估值为整个产业链提供了全新的定价标尺。
相比之下,A股相关标的在卫星制造、火箭发射及地面设备环节的估值空间或可能被进一步打开。
另外就是巨量募资意味着行业即将进入大规模资本开支阶段,低轨卫星组网、可回收火箭技术将有望加速落地。
这方面可能给产业链带来订单增量。
还有就是面对国际巨头的加速奔跑,国内低轨卫星相关星座计划也在稳步推进,产业落地节奏持续加快。
写在最后今日的缩量回调,大家也不必过度解读和担忧。
在这个阶段,比预测指数更重要的是:审视持仓,去弱留强。
特别声明:以上内容绝不构成任何投资建议、引导或承诺,仅供学术研讨。
如果觉得资料有用,希望各位能够多多支持,您一次点赞、一次转发、随手分享,都是笔者坚持的动力~