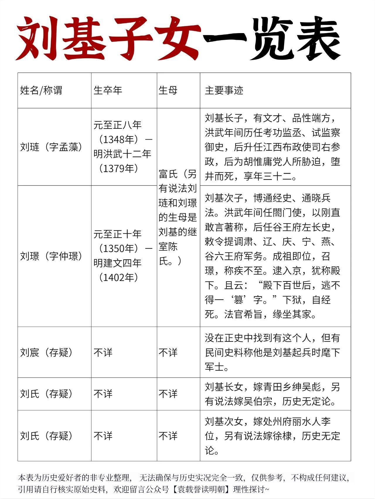
刘基就是大家熟知的刘伯温,他子女不算多,有明确史料记载的儿子只有刘琏和刘璟,此外还有存疑的养子和两个女儿。
长子刘琏,生于1348年,天资聪颖、文采斐然,诗作词旨高雅。他从吏部京官做到地方布政司大员,却因刘伯温与百姓土地纠纷,他直接向朱元璋告御状,被胡惟庸抓住把柄。后来被胡惟庸党人胁迫,堕井而死,年仅32岁。
次子刘璟站错队且坚决不改。朱棣即位召他入京,他称疾不去,被抓回京城后还当面给朱棣脸色,大骂朱棣“殿下百世后,逃不得一‘篡’字”,最终下狱自杀。刘基儿子们的结局实在悲惨。

刘基就是大家熟知的刘伯温,他子女不算多,有明确史料记载的儿子只有刘琏和刘璟,此外还有存疑的养子和两个女儿。
长子刘琏,生于1348年,天资聪颖、文采斐然,诗作词旨高雅。他从吏部京官做到地方布政司大员,却因刘伯温与百姓土地纠纷,他直接向朱元璋告御状,被胡惟庸抓住把柄。后来被胡惟庸党人胁迫,堕井而死,年仅32岁。
次子刘璟站错队且坚决不改。朱棣即位召他入京,他称疾不去,被抓回京城后还当面给朱棣脸色,大骂朱棣“殿下百世后,逃不得一‘篡’字”,最终下狱自杀。刘基儿子们的结局实在悲惨。

评论列表