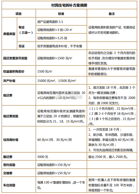
广州沙溪村旧改迎来决定性时刻!继星河湾拟入股90%全面操盘后,其近日发布复函,实打实回应村民诉求。据悉,原操盘方拖欠的6164.77万元租金,星河湾已全额存入公证监管账户,表决通过后3个工作日内发放。同时,临迁费首次发放延至30个月,未复建的19.44万方集体物业补偿约2.92亿元,村民生活费补贴预计8000万元。星河湾财务稳健,总资产736.13亿元、货币资金40.84亿元,筑牢资金安全线。目前,旧改进入村民表决关键节点,方案7月31日到期,若未通过,每户回迁面积或从741平骤减至280平。这或许是沙溪村民低成本上岸的最后机会,如果你是村民,会投赞成票吗?评论区聊聊~广州沙溪村番禺旧改星河湾







