众力资讯网
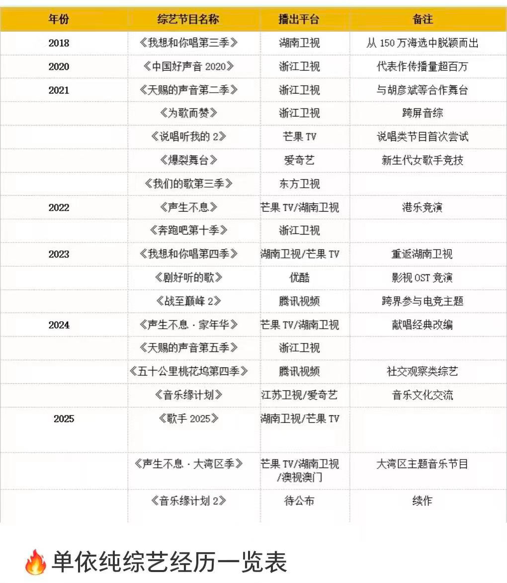
单依纯李白风波后首个音综 歌手怎么今年没请到单依纯吗🤔乐子少一半了,决定看下这
2026-04-17 11:20:13
娱秀奶奶
娱乐
单依纯李白风波后首个音综 歌手怎么今年没请到单依纯吗🤔乐子少一半了,决定看下这个国粤
猜你喜欢
一向低调的歌手李健被曝光了一段视频,起因是最近单依纯在深圳演唱会翻唱《李白》惹出
2026-04-14
勒勒极
标签:
李健
演唱会
最近陷入版权风波争议的单依纯高调现身上海沙宣品牌活动,状态引发无数网友热议。
2026-04-17
淤积逻
标签:
上海
李荣浩
单依纯
沙宣
今年歌手都来浙江卫视了浙江卫视直接把华语乐坛老中青三代歌手聚齐了,《国粤无双》拟
2026-04-16
娱秀奶奶
标签:
浙江卫视
国粤无双
华语乐坛
湾区升明月
今年歌手都来浙江卫视了《国粤无双》拟邀阵容直接封神!港乐传奇+实力唱将+新生代顶
2026-04-16
追一下剧
标签:
浙江卫视
国粤无双
谢霆锋
叶倩文
“东江水已干”——张敬轩。张敬轩2026年4月11日为过往言论致歉后,他这则
2026-04-16
盖世英雄玉椒龙
标签:
张敬轩
蒋丽芸
香港明星
广东人
林允说猫耳皇冠造型是自己想的直播中,林允认真回应粉丝提问,分享了自己喜爱的造型。
2026-04-16
思山爱豆圈
标签:
林允
张敬轩2023年击败姜涛获得至尊歌的《隐形游乐场》是写给润英香港人的,那群香港人
2026-04-16
盖世英雄玉椒龙
标签:
张敬轩
隐形游乐场
姜涛
香港明星
我好奇的问闺蜜,王嘉尔为什么不在国内开演唱会?闺蜜白了我一眼,然后说,主要是
2026-04-15
萝莉不唠嗑
标签:
王嘉尔
演唱会
北美
闺蜜
小鲜肉
香港明星
热门分类
推荐
热榜
军事
NBA
体育
社会
明星八卦
娱乐
财经
科技
汽车
历史
国际
游戏
动漫
公益
搞笑
商业
互联网
数码
国际足球
房产
家居
时尚
科学探索
职场
育儿
股票
教育
影视
情感
热点
中国军情
武器
中国南海
中国足球
亚洲杯
科比
综合体育
CBA
投资
楼市
大咖秀
外汇
创业
风口
SUV
豪车
概念车
优惠
新能源
美国
欧洲
朝日韩
俄罗斯
孕期
街拍
恋爱攻略
婚姻
正能量