谁敢反映问题呀!我就说了一下那个路灯不亮了,跑到我们家里来跟我妈妈说,要带我去一中后面给我换件衣服,请我吃15天的饭再说,是谁给他们的权利?
上面这段话,是湖南省郴州市桂东县大塘镇村民黄先生,在一段视频中所说的。
据黄先生表示,自己在春节回老家的时候,发现位于大塘镇上的106路段,大约有50多个路灯不亮了,在另一个乡镇沙田镇的一处隧道里,也有很多路灯不亮了。于是他把这些情况拍成视频发到网上,没想到视频很快火了,单条视频点赞量高达22万。
另外,黄也生还反映了,包括沙田镇在内的几个乡镇自来水发黄的问题。
黄先生本以为,自己发现问题、反映问题后,相关部门就会收到问题、解决问题。
让他没想到的是问题的确收到了,但是解决的方法似乎又出现了问题。
黄先生表示,视频发布不久,大塘镇的工作人员、村干部、民警一起找上门。当时他不在家,上述人员便对其家人施压,要求删除视频,并放活要“给他换身衣服,请他吃15天饭”,言外之意要拘留他。
对此,黄先生及家人,感到既害怕又委屈,认为这样的话谁还敢反映问题,并质疑是谁给他们的权利?
随后,黄先生将自己反映路灯不亮等问题被威胁一事发到网上,并再次引起关注。
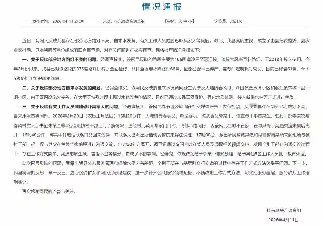
事情被持续关注后,2026年4月11日,桂东县联合调查组对此事发布了情况通报。
通报的内容咱们在此只是大体说一下,具体内容请大家看文末的图片。
大体内容就是,黄先生反映的路灯不亮、自来水发黄这两个问题是真实存在,是属实的。目前大部分已解决,还没解决的正全力解决。
至于黄先生反映被威胁一事,经调查发现“个别干部在沟通交流过程中,存在工作方式简单、沟通态度生硬、话言不当等情况,造成不良影响。”经研究“依规依纪给予郭某中诫勉处理,给予其他5名工作人员批评教育处理。”(具体内容看下图)
到这儿,事情看似已经解决了,只是不知道黄先生以后的日子会怎样?
还在他那句“谁敢反映问题呀!是谁给他们的权利?”更值得有关部门深思!







