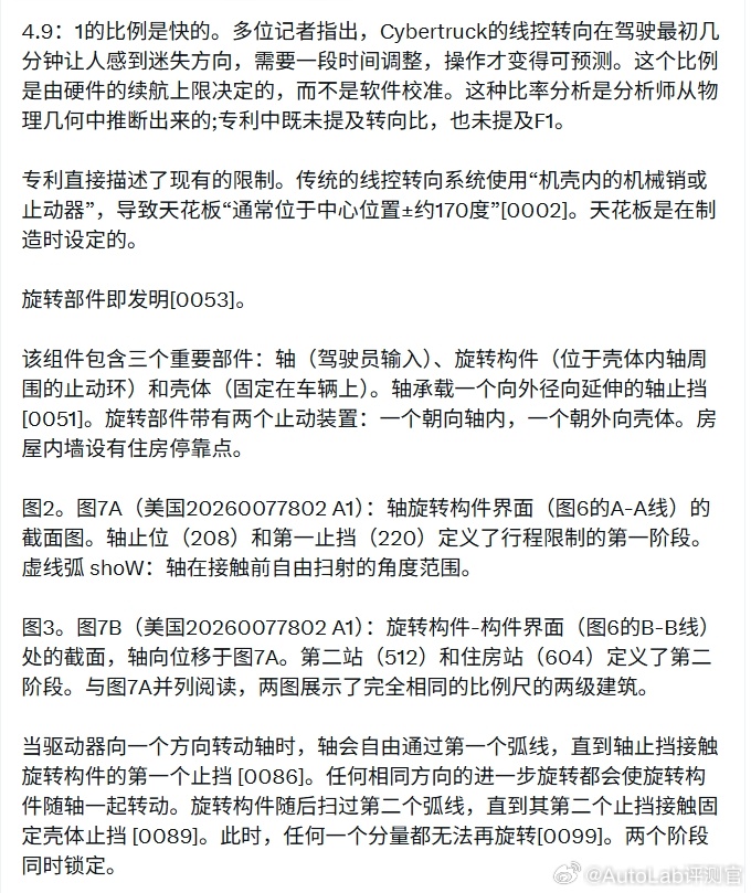
特斯拉几天前发布了一项新专利,可能与下一代Roadster的转向系统有关。
转向系统采用线控转向,类似Cybertruck,但旋转速度不再限于170°,而是可转340°。
该系统将带来更传统的转向手感,但同时保留了线控转向的所有额外优势。此外,它还能产生力反馈,模拟不同速度下的路面感受。
专利描述道:“在高速运行下实现F1级超速速比,同时不牺牲低速可用性”。









特斯拉几天前发布了一项新专利,可能与下一代Roadster的转向系统有关。
转向系统采用线控转向,类似Cybertruck,但旋转速度不再限于170°,而是可转340°。
该系统将带来更传统的转向手感,但同时保留了线控转向的所有额外优势。此外,它还能产生力反馈,模拟不同速度下的路面感受。
专利描述道:“在高速运行下实现F1级超速速比,同时不牺牲低速可用性”。








