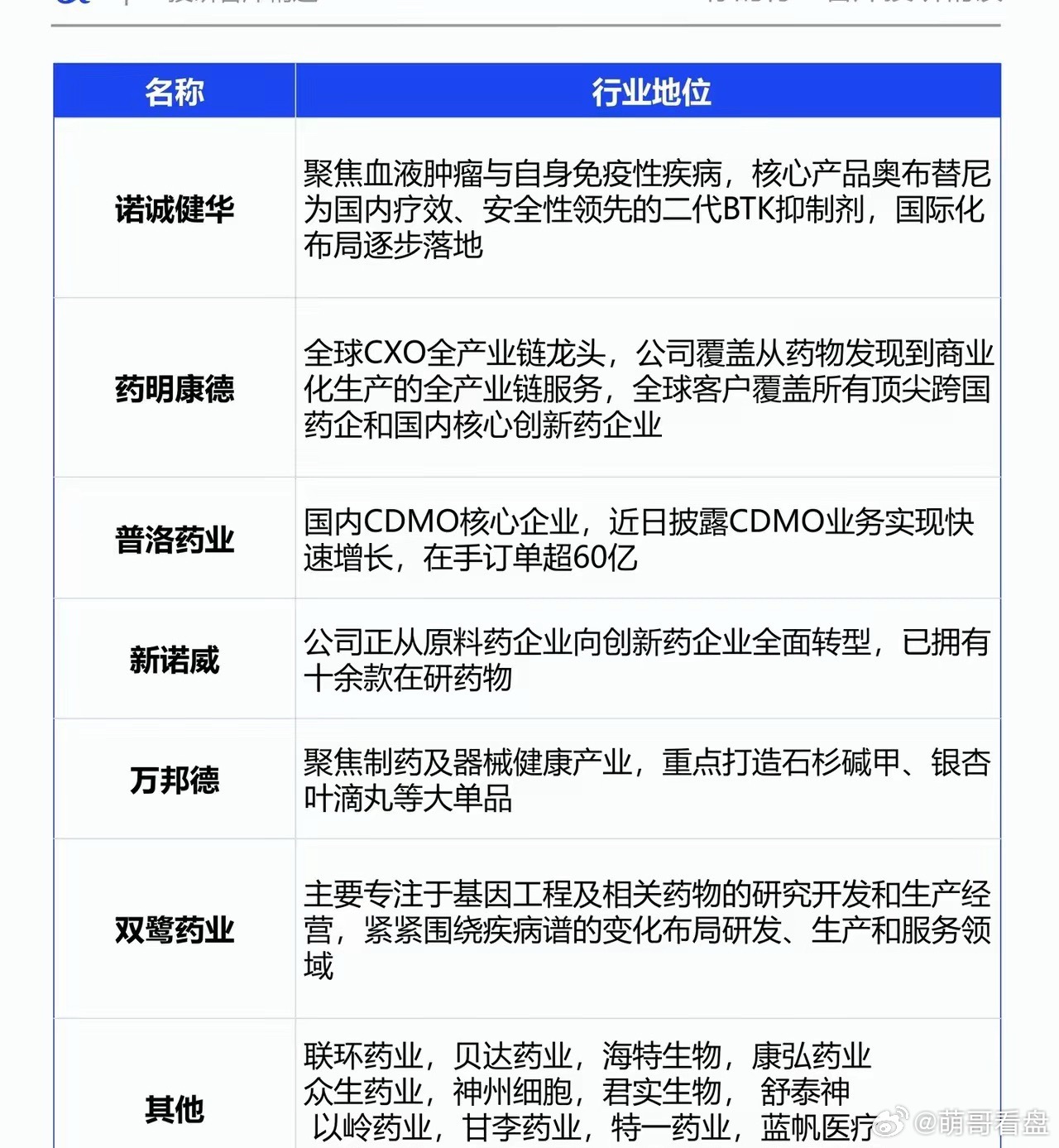
创新药:商业化兑现与全球化突围的黄金时代站在2025年的业绩节点回望,中国创新药行业已彻底告别“烧钱换管线”的青涩期,正式迈入商业化兑现与全球化突围的正向循环。这不仅是财报数字的回暖,更是中国药企从“跟随者”向“规则制定者”跨越的关键信号。从基本面看,行业拐点已全面确立。2025年年报数据显示,头部企业纷纷扭亏为盈或实现量质齐升:百济神州凭借泽布替尼的全球放量,海外收入占比突破50%,彻底摘掉“亏损王”帽子;恒瑞医药创新药收入占比首超五成,标志着这家老牌药企的创新转型全面收官;信达生物更是成立十四年来首次实现全年盈利,为行业注入了强烈的信心。这些数据共同印证:中国创新药的商业化能力,已通过全球市场的终极验证。全球化浪潮下,中国创新药正成为全球药企的“首选合作伙伴”。BD交易呈现爆发式增长,高性价比、强临床价值与快研发速度,让中国创新药从“出海试水”升级为“全球核心供给方”。石药集团创新药对外授权合同总金额超73亿美元,科伦药业与默沙东等国际巨头的ADC合作,更是将“中国研发”的标签贴在了全球医药版图上。即将于4月17-22日召开的AACR年会,将成为这一趋势的集中展示台——科伦博泰、加科思、荣昌生物等企业将披露重磅临床数据,中国创新力量有望再次引爆全球关注。研发实力的登顶,为这一切提供了底层支撑。中国创新药管线规模已稳居世界第一,从BTK抑制剂到ADC、双抗、mRNA等前沿技术,均实现了与全球同步甚至领跑。百济神州、恒瑞医药、复星医药等企业的研发投入稳居A股前五,持续为行业输送新鲜血液。资金面也同步回暖,内外资机构集体加仓,板块配置价值愈发凸显。无论是传统药企向创新药转型的典范(如中国生物制药、科伦药业),还是专注细分赛道的“隐形冠军”(如诺诚健华、加科思),都在资本的助力下加速奔跑。风险提示:本文仅为行业信息分享,不构成任何投资建议。创新药研发存在临床失败、审批不及预期等风险,股市有风险,投资需谨慎。


