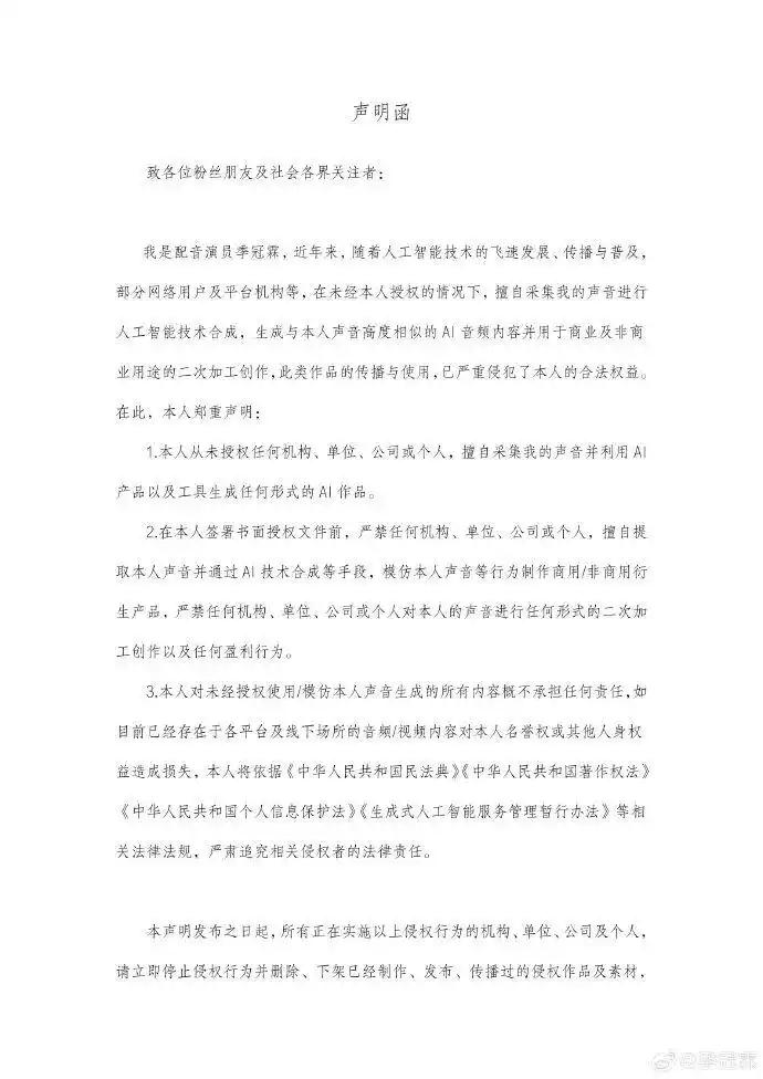
绝了! 3.22季冠霖打响AI配音维权,这是打工人的尊严之战 配音女王季冠霖硬刚AI,直接把行业遮羞布扯下来了! 辛辛苦苦练出来的声线,被机器一秒克隆拿去赚钱,换谁不气? 这哪是技术进步,这是赤裸裸的抢饭碗! AI可以辅助,但不能替代原创,更不能白嫖! 今天是配音演员,明天可能就是文案、设计、程序员。 保护知识产权,就是保护我们打工人的未来! 季冠霖维权 AI配音侵权



绝了! 3.22季冠霖打响AI配音维权,这是打工人的尊严之战 配音女王季冠霖硬刚AI,直接把行业遮羞布扯下来了! 辛辛苦苦练出来的声线,被机器一秒克隆拿去赚钱,换谁不气? 这哪是技术进步,这是赤裸裸的抢饭碗! AI可以辅助,但不能替代原创,更不能白嫖! 今天是配音演员,明天可能就是文案、设计、程序员。 保护知识产权,就是保护我们打工人的未来! 季冠霖维权 AI配音侵权


