逐玉热播难解华谊燃眉之急逐玉出品方由杨颖李晨等持股近日,古装剧《逐玉》热播,话题度讨论度不断,而《逐玉》出品方之一浙江东阳浩瀚影视的大股东华谊兄弟,正在退市边缘。
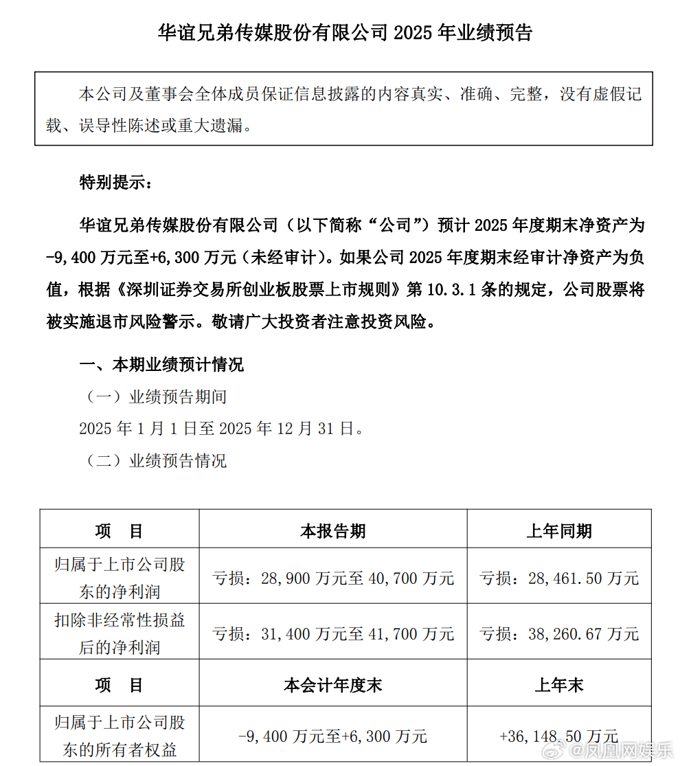
2018年至2024年,华谊兄弟的净亏损分别为11.69亿元、39.78亿元、10.48亿元、2.46亿元、9.81亿元、5.39亿元和2.85亿元。根据华谊兄弟今年1月披露的《2025年年度业绩预告》显示,预计2025年归母净利润亏损2.89亿元至4.07亿元。这意味着华谊兄弟已经连续第八年亏损,累计亏损金额超过80亿元。正是在这样的背景下,《逐玉》被寄予了极高期待。
据业内消息,《逐玉》项目总投资约4亿元。在发行策略上,《逐玉》采取“双平台联播”的模式,于2026年3月6日在腾讯视频和爱奇艺同步上线。两大平台联手不仅分摊了制作和宣发成本,也实现了流量叠加。
在海外市场,《逐玉》采取“全球同步上线”的策略,国内开播当天,Netflix同步播出,覆盖190多个国家和地区。外国网友自发剪辑精彩片段、翻译台词,形成免费的自来水宣传,为华谊兄弟带来了可观的海外版权收益。
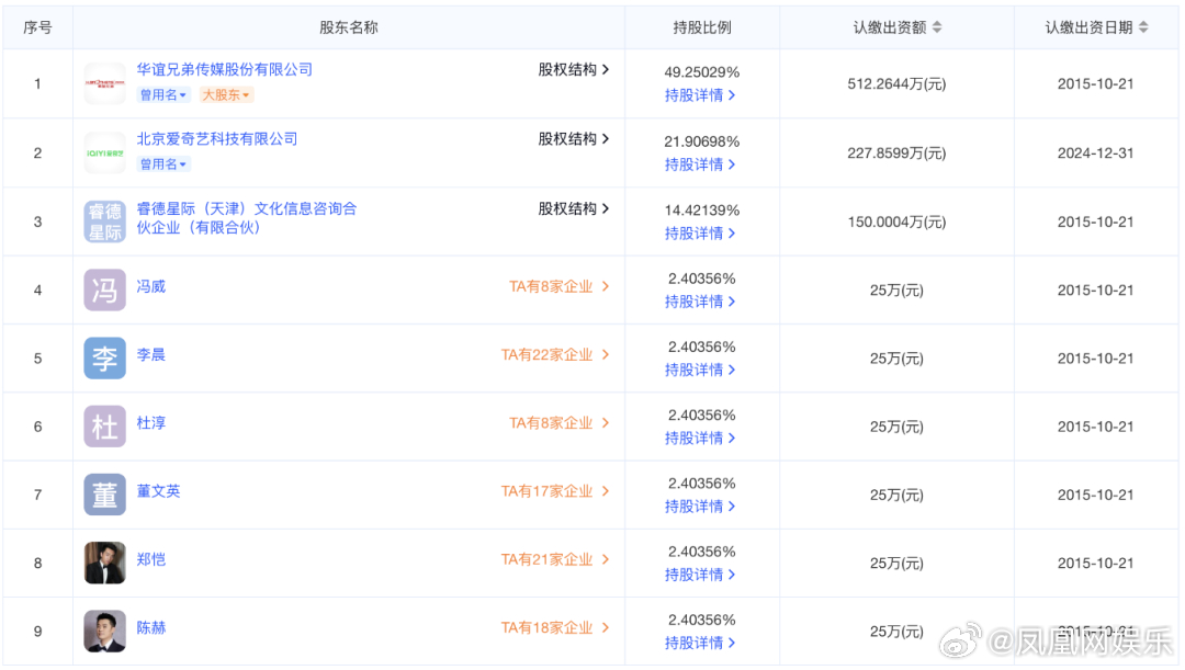
《逐玉》的爆火,也让一群隐藏在幕后的明星股东悄悄赚了一笔。公开资料显示,六位明星股东——李晨、Angelababy(杨颖)、冯绍峰(冯威)、陈赫、郑恺、杜淳各持有浩瀚娱乐约2.4%的股权,并且都是公司成立时的原始股东。他们并不需要参与《逐玉》的拍摄,却依然可以凭借股东身份参与分红。若按照持股比例计算,每位持股2.4%的明星股东,理论分红约在1200万元左右。
即便《逐玉》热度不低,也确实为华谊兄弟带来了可观收益,但如果把时间线拉长来看,这部剧更像是一剂“止痛药”,而不是“救命药”。随着行业竞争加剧以及核心导演逐渐离开,公司电影业务逐渐式微。
不过,截至目前,华谊兄弟2025年年报仍在审计过程中,公司是否会被实施退市风险警示,要等到4月底年报披露后才能见分晓。(来源:金融八卦女频道)



