众力资讯网
海南封关:1文看懂普通人4大省钱攻略
2025-12-24 00:02:34
商业观察员超超
职场
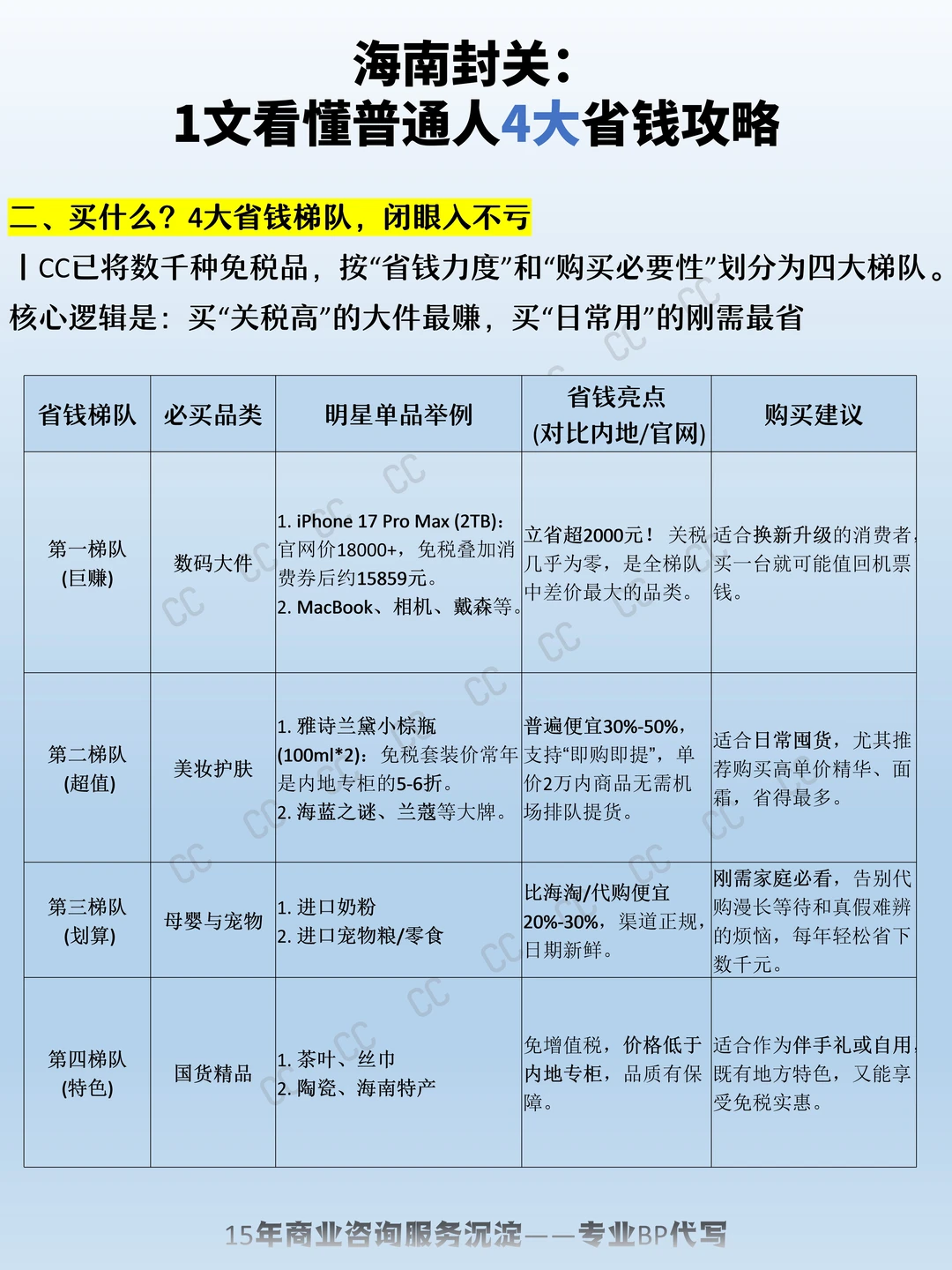
有人还在问: “现在去海南,值不值?” 答案其实很简单: 当一部手机, 能省你一两千, 那就已经不是‘值不值’, 而是‘你去不去’了。
猜你喜欢
去海南旅游真要变天了?封关后的海岛玩法和价格全都要刷新认知!刚刚看到新闻说海南
2025-12-23
吉观社情说热度
标签:
海南旅游
蜈支洲岛
海南封关说得直白一点,就是我带着一万块去海南旅游,在这里吃意大利进口面是免税的,
2025-12-23
凡之谈世界
标签:
海南旅游
离岛
海南封关东南棋局!柬埔寨找救兵不找中国,越南建高铁找德国2025年底海南全岛
2025-12-22
极速淇淋
标签:
越南
柬埔寨
德国
东南亚
东南亚旅游
境外旅游
新加坡一定要大度呀,不能中国做初一,你就做十五。海南封关第一天,你中转量掉
2025-12-23
云端眺望
标签:
新加坡
海南旅游
零关税
印尼
四十条巨轮,头都不回,直接绕过新加坡,奔着海南洋浦就去了。新加坡那边据说只能干瞪
2025-12-17
墨忆
标签:
新加坡
海南旅游
海南自贸港
境外旅游
海南封关感觉还要感谢新加坡和越南的助攻,如果不是新加坡几十年如一日的对华虚伪双标
2025-12-23
诺斯罗普的笔娱乐
标签:
越南
新加坡
海南旅游
境外旅游
东南亚旅游
海南岛全岛封关了,但海南省绝对不会是新加坡!新加坡陆地面积七百多平方公里,海南省
2025-12-19
哈密瓜普朗
标签:
海南旅游
东南亚旅游
境外旅游
海南封关后,哪些行业受益最大,主要包括以下几个方面:旅游业:随着封关带来
2025-12-22
孤寡小青蛙
标签:
旅游业
海南旅游
海南自贸港
热门分类
推荐
热榜
军事
NBA
体育
社会
明星八卦
娱乐
财经
科技
汽车
历史
国际
游戏
动漫
公益
搞笑
商业
互联网
数码
国际足球
房产
家居
时尚
科学探索
职场
育儿
股票
教育
影视
情感
热点
中国军情
武器
中国南海
中国足球
亚洲杯
科比
综合体育
CBA
投资
楼市
大咖秀
外汇
创业
风口
SUV
豪车
概念车
优惠
新能源
美国
欧洲
朝日韩
俄罗斯
孕期
街拍
恋爱攻略
婚姻
正能量