众力资讯网
期中复习:最最最基础的导数题目及知识点
2025-12-02 00:18:59
弄了与数学
教育
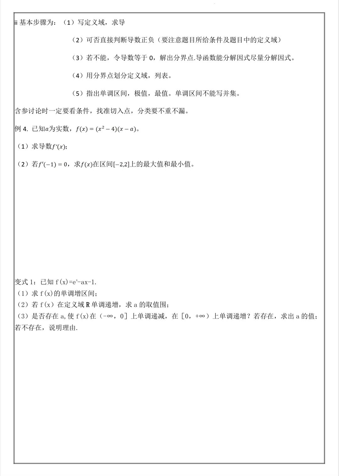
后天期中,只需要挺过这两天了,再把导数最最最基础的内容带着学生过一遍,剩下的就全看天意! 我也需要好好休息下啦~
热门分类
推荐
热榜
军事
NBA
体育
社会
明星八卦
娱乐
财经
科技
汽车
历史
国际
游戏
动漫
公益
搞笑
商业
互联网
数码
国际足球
房产
家居
时尚
科学探索
职场
育儿
股票
教育
影视
情感
热点
中国军情
武器
中国南海
中国足球
亚洲杯
科比
综合体育
CBA
投资
楼市
大咖秀
外汇
创业
风口
SUV
豪车
概念车
优惠
新能源
美国
欧洲
朝日韩
俄罗斯
孕期
街拍
恋爱攻略
婚姻
正能量