饮食靠外卖、续命靠咖啡、挣钱靠 996,独处靠熬夜……生活和工作压力骤增的我们越来越意识到科学备孕的重要性。
.
备孕阶段是调整自己状态的好时机,是生下优质宝宝的关键,许多人在准备怀孕前半年左右就开始积极准备起来,注意饮食,补充营养元素。但是说到「科学备孕」,很多准爸妈们发现并没那么简单,甚至根本无从下手。
.
我们就来聊聊备孕应该注意哪些事项呢?
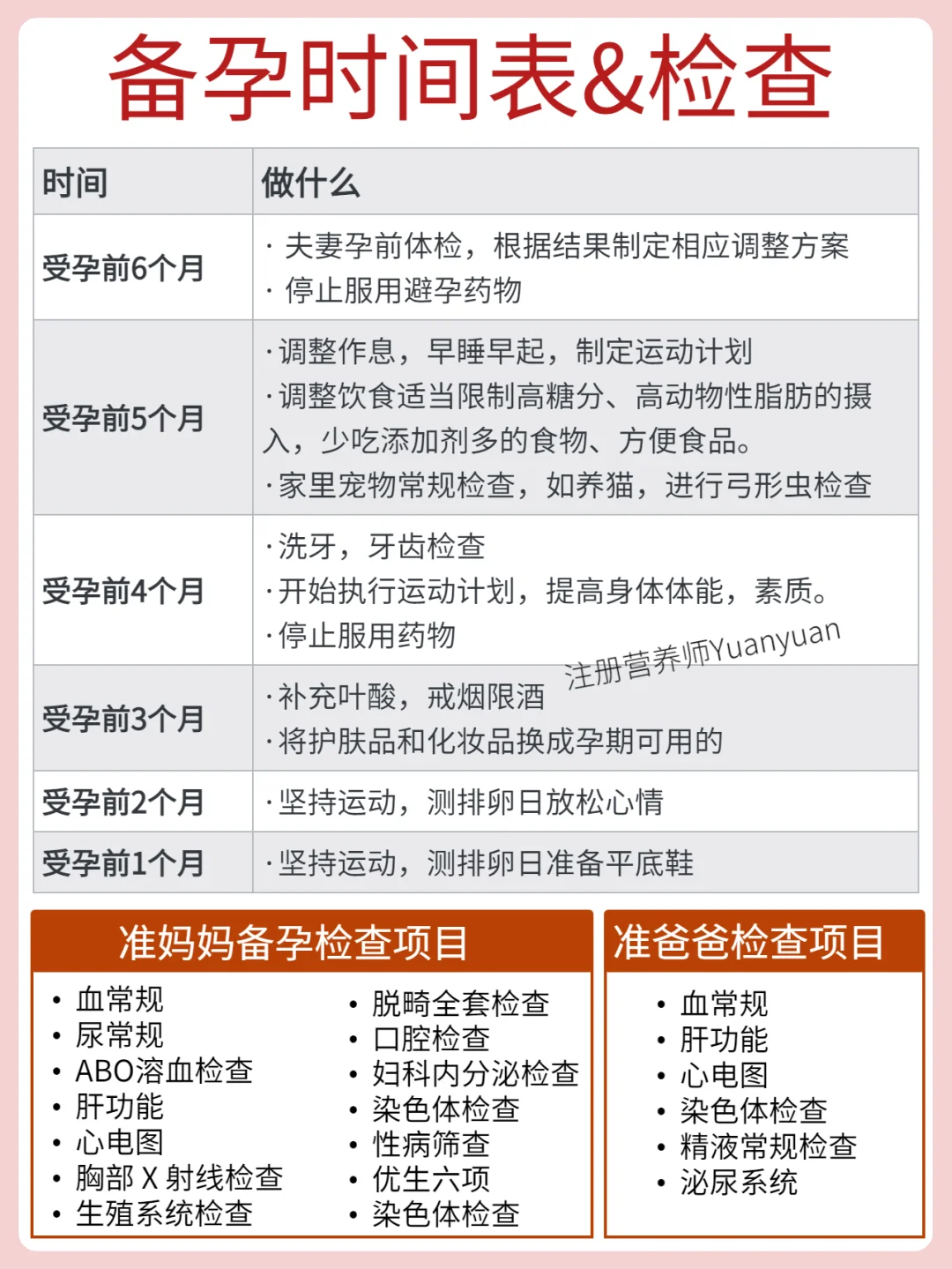
[向右R]孕前检查不能忘
[种草R]在备孕前 3~6 个月,男女双方均应进行孕前检查。它能够通过一系列检查和病史询问,发现准妈妈、未来宝宝和妊娠的潜在风险,有问题提前应对,避免怀孕后陷入两难境地,提高怀孕的效率和质量。孕检项目详见图3
.
[向右R]备孕就要开始补充叶酸
[种草R]叶酸是一种 B 族维生素,是预防胎儿畸形的重要营养,能避免胎儿出现神经管缺陷。
[种草R]由于胎儿的神经管是在头 4 周形成的,而叶酸缺乏的状态并不是补充后马上可以改善的,要服用一段时间才会有效果。因此建议准妈妈怀孕前 3 个月的备孕阶段就开始补充。另外,如果准爸爸膳食不均衡,也是要注意补充叶酸。(准爸爸膳食均衡标准详见图5,叶酸选择注意事项详见图7)
.
[向右R]放松心情很重要:有研究表明“放松”可以让你再一年内受孕概率增加1倍,所以,大家备孕时要保持心情愉悦。
.
[向右R]监测排卵期,提高受孕几率
[种草R]可以通过测基础体温、排卵试纸、B 超监测排卵以及检测黄体中期的孕酮水平,来把握排卵期,提高受孕几率。
.
[向右R]提前三个月,禁烟限酒,制定合理运动方案和饮食计划,调整体重,提高体能素质
[种草R]小蝌蚪和卵子成熟都大概需要3个月左右,所以要提前调整好自己身体。
[向右R]饮食方案详见图4-6
[向右R]体重指导详见图7
[向右R]运动建议详见图8
.
[向右R]这些情况治Yu/控制再怀孕
[种草R]牙周疾病、甲状腺、Yin道炎、Zhi疮等会对怀孕有影响,所以建议治yu或者控制之后再怀孕。具体详见图2








