
10月20日杭州 - 在全球机器人顶级会议IROS 2025上,绳驱AI机器人公司星尘智能宣布“本体-遥操-模型”领先平台全新升级,并发布多项创新成果:超远程遥操作系统,已成功在跨省、跨国的真实客户场地中完成能力验证,打造可靠的“远程专家分身”;半身机器人Astribot S1-U,可供灵活部署和商业化批量定制;AI系统DuoCore在模型侧支持爆米花制作、饮料售卖等全自主商业服务。

在IROS现场,星尘智能继续开放“人人可上手”遥操作报名体验,打破行业中“只可远观”的围栏展示惯例,在“零门槛”体验背后,直观印证S1机器人在硬件表现力、系统鲁棒性与交互安全性上的卓越水准。场景区将动态演示生物医药实验、精准喷绘等长序列复杂任务,凸显绳驱技术在高难度操作中的独特优势。
01商业化进程加速星尘智能还同时公布了多项商业化进展:与仙工智能9月签约后,完整工业解决方案将在10月28日上海举办的亚洲国际物流技术与运输系统展览会CeMat Asia发布,高效推动部署落地;10月19日,与领益智造(股票代码002600)全资子公司深圳市领益机器人科技有限公司签署战略合作框架协议,覆盖技术合作、产品批量采购、应用落地等深入合作。国庆期间,与央视网联合打造的“小央机器人乐队”连续在深圳机场、保利剧院成功完成等多次大规模展演,持续输出科技+文化精品。

星尘智能创始人兼CEO来杰表示:“本次IROS不仅是技术实力的展示,更是平台化解决方案获得商业验证的关键里程碑。我们正在构建‘技术突破-场景验证-数据反馈-模型优化’的正向飞轮,确保交付给客户的不再是单一的机器人硬件,而是一个能持续进化、创造价值的All in One智能平台。这坚实的一步,正推动我们向着‘让数十亿人拥有AI机器人助理’的愿景迈进。”

星尘智能于2022年底成立,是绳驱AI机器人的定义者,业界首个量产绳驱AI机器人的公司。秉持“Design for AI”与独特绳驱传动设计理念,让机器人模仿人类肌腱的运动与力控方式,实现传统刚性机器人难以兼顾的高表现力与高安全力,尤其适合复杂灵巧操作和与人紧密交互的场景。目前,该机器人已在科研、商业服务、文娱演出及工业等多个领域落地应用,结合AI大模型与具体场景探索,推动机器人行业应用加速与商业化落地。
在机器人绳驱系统中,腱绳材料的选择直接影响操作精度与耐久性。在腱绳不同材质选择上,高分子材料的优势体现在强度较高和密度小,但弱点是蠕变性能差和不耐高温。超高分子量聚乙烯(UHMWPE)在常温条件下加载20%的断裂载荷持续7天,蠕变量超过3%。而金属材料在常温条件下加载70%的断裂载荷持续7天蠕变量小于0.3%,蠕变性能明显优于高分子材料,有利于腱绳的精准控制。
金属材料已从不锈钢丝发展到碳丝、钨丝阶段,强度大幅度提升,超细规格钨丝的强度达到6500MPa,远远高于超高分子量聚乙烯(2600-3800MPa)。同时,金属材料的耐高温性能方面也具有明显的优势。钨的熔点达到3410℃,而超高分子聚乙烯的分解温度是140℃左右,固定端无法加热固定端口。同时随着温度的上升,金属材料的耐磨性优势会更明显。随着选材及生产工艺改进,金属材质腱绳未来的市场前景广阔。

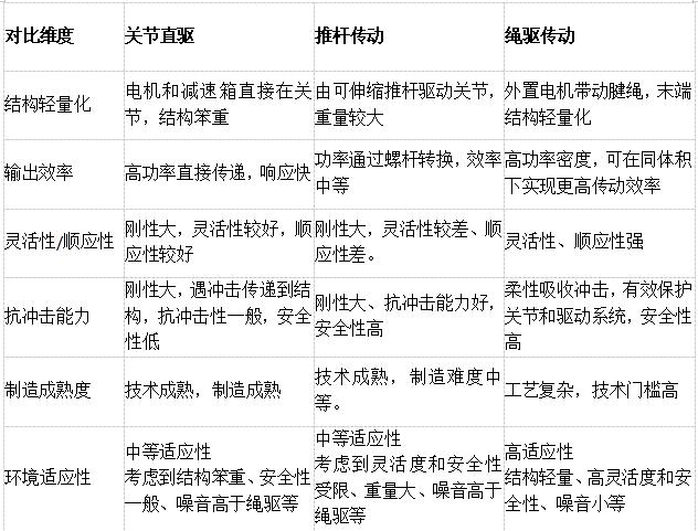
机器人的传动系统负责将电机动力转化为关节运动,是连接驱动与执行、决定机器人动作性能的核心环节。目前常见传动方式主要包括三类:关节直驱、推杆传动与腱绳传动。
关节直驱:电机与减速箱直接布置在关节旋转中心,动力传递路径最短,具有高精度和快速响应的优势,灵活性较好,但由于电机直接承担全部输出力矩,系统惯量大、刚性高,导致结构笨重、能耗高,抗冲击能力一般,安全性低。
推杆传动:通过可伸缩推杆连接相邻连杆,用推杆的伸缩来带动关节运动。结构成熟、制造简单,但因重量较大,关节反驱性能不足,导致关节灵活性较差、抗冲击能力不足,安全性降低。
绳驱传动(腱绳传动):模拟人体柔性肌腱牵引机制,电机通过减速器驱动腱绳沿着关节轴缠绕,实现多关节协调驱动。在同样体积和重量条件下,腱绳传动具备更高输出效率,柔顺性强,还能吸收冲击和减少末端组件体积,带来高安全性和结构轻量化。
实际应用中,推杆与直驱传动虽然刚性大、输出稳定,但在灵活性和顺应性方面受到限制;而在同样单位重量和体积下,腱绳传动比直驱或推杆传动具备更高传动性能(即输出效率和灵活性),还能通过后置电机减少末端组件的体积,持续推动结构轻量化,是灵巧、柔性机器人发展的关键方向。
