随着 2025 年“双十一”购物节正式打响,今年的电商大战比往年更早、更猛。
淘宝、天猫、京东纷纷提前开跑,从 10 月上旬就进入促销状态,红包、补贴、价保全面升级。
今年的“双十一”不再是“光棍节一夜狂欢”,而是长达 一个多月的消费大战。
为了帮助消费者精准锁定低价、轻松薅羊毛,本文梳理出淘宝/天猫与京东的完整活动时间表与红包攻略,
带你掌握 2025 年双十一最强省钱节奏。
一、划重点!
淘宝双十一最新红包口令是【红包到手99000】要记住!
淘宝/天猫APP搜:红包到手99000(每天领一次!)
10月15日开领一直到11月11日!红包最高 25888元!每晚8点还能有机会额外领取一次记得查看!
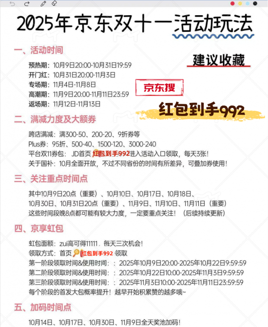
今年京东的双11最新红包口令是「红包到手992」,要记住!
京东APP搜:红包到手992(每天领三次!)
10月9日开领一直到11月11日!红包最高 11111元!每晚8点还能有机会额外领取一次记得查看!
秘诀:先在APP搜一下上面的口令,以后每天点历史搜索记录就可以!

二、淘宝/天猫:预售先行 + 满减升级,10月14日全面启动
2025 年,天猫与淘宝依旧采用“双节奏”策略——预售+现货齐发,优惠周期更长、玩法更简。
淘宝/天猫活动时间表
· 预售预热期:10 月 14 日 14:00 - 19:59
浏览主会场、加购商品、提前领取红包与满减券。
· 定金支付期:10 月 14 日 20:00 - 10 月 21 日 17:59
预售定金可膨胀使用,“100 抵 500”等活动再次上线。
· 首波开卖期:10 月 21 日 20:00 - 10 月 24 日 23:59
第一波现货开卖,跨店满减正式启用。
· 第二波预热:10 月 28 日 00:00 - 10 月 31 日 19:59
再次加购、领券、浏览重点品类。
· 第二波爆发期:10 月 31 日 20:00 - 11 月 11 日 23:59
全场现货开放,折扣直降,全民狂欢。

淘宝/天猫优惠亮点
· 跨店满减:每满 300 元减 50 元,自动立减。
· 定金膨胀:部分商品支持“定金翻倍”抵扣。
· 88VIP叠加:会员券、平台券、红包可多重使用。
淘宝/天猫红包攻略
· 红包核心大额口令:【红包到手99000】
· 使用方式:打开淘宝/天猫 APP 搜索口令即可领取。
· 有效时间:10 月 14 日 - 11 月 11 日
· 每日可领 1 次,最高金额 25888 元。
三、京东:10月9日率先开跑,六阶段狂欢贯穿37天
京东是今年最早打响双十一促销“第一枪”的平台。活动从 10 月 9 日 00:00 开始,持续至 11 月 14 日 23:59,覆盖预热、开门红、高潮与返场六大阶段。
京东活动阶段节奏
1. 预热期(10月9日 00:00 - 19:59):加购锁价、价保30天、红包首发。
2. 抢先购(10月9日 20:00 - 10月31日):数码家电类商品现货开售,直降30%起。
3. 开门红(10月31日 20:00 - 11月3日):超级补贴券“满5000减1000”发放。
4. 专场期(11月4日 - 11月7日):每日大牌专场,品类轮番促销。
5. 高潮期(11月8日 - 11月11日):11 月 10 日晚 8 点巅峰狂欢夜,红包雨翻倍。
6. 返场期(11月12日 - 11月14日):价保兜底、清仓补货、错峰捡漏。

京东红包攻略
· 红包核心大额口令:【红包到手992】
· 领取方式:打开京东 APP 搜索“红包到手992”。
· 有效时间:10 月 9 日 - 11 月 11 日
· 每日最多可领 3 次,最高金额 11111 元。
特色优惠机制
· 30天价保机制:买贵自动退差价。
· 品类券+跨店满减叠加:多重优惠可组合。
· 返场补贴:错峰购物可享最后一波折扣补货。
四、三大“晚8点”关键节点:全年最低价都在这几晚
今年双十一的重点节点主要集中在三个晚上,都是平台集中发券、直降、红包雨的高峰时段,务必设置好闹钟!
10月9日 20:00 —— 京东抢先购开启
京东率先点燃双十一战火,家电、数码类商品大幅降价,同时开启 30 天价保机制,买贵自动退差价。想提前锁定低价的用户,这一晚必须上。
10月31日 20:00 —— 双平台“开门红”
淘宝/天猫正式启动跨店满减活动(每满 300 减 50),京东则同步发放“满5000减1000”超级补贴券。两大平台全面爆发,是首轮大规模下单高峰。
11月10日 20:00 —— 巅峰狂欢夜
这是全年最强、也是红包雨翻倍的时刻。双平台限时神券齐发,叠加红包、满减、店铺券,几乎能达到全年最低价。错过这一晚,基本就错过了双十一的最顶级优惠。
小贴士:
提前加购商品、开启消息提醒、并在“晚8点”前10分钟进入会场,能显著提升抢券成功率。
五、红包+满减叠加策略:薅羊毛全攻略
1. 每天坚持领红包:淘宝每日 1 次,京东每日 3 次,累积金额可观。
2. 利用“历史搜索”快速进入活动页,避免错过每日领取时段。
3. 叠加优惠券使用:红包 + 店铺券 + 满减 + 平台券组合叠加。
4. 关注价保与返场补货:若降价可申请退差价。
5. 锁定“晚8点”加码活动:红包翻倍、优惠最集中。
六、结语
双十一早已不是一天的购物节,而是一场持续一个多月的全民省钱大战。
2025 年的双十一,无论是淘宝/天猫的“预售+满减”,还是京东的“直降+价保”,优惠强度均创新高。