复盘这周(23日-27日),市场又经历了一番波折。
尽管从指数层面看,上证指数与wind全A等主要指标周线仍录得下跌,但盘面释放的积极信号不容忽视。
技术形态上,周K线留下的长下影线极具标志性意义,这或可视为市场短期探底、下方存在一定支撑的技术信号。
另外,市场情绪在这一周得到了一定修复,个股层面的表现还可以,全周共有2220只个股收涨,创下3月份以来的较好赚钱效应。
然而,市场的修复进程并非一帆风顺,外部环境的复杂性构成了主要变量。
周五盘中,外部局势曾一度显现缓和迹象,并短暂提振了亚太市场的风险偏好。
但收盘后局势再生变数,这种不确定性迅速传导至大洋彼岸,导致美股尾盘跳水。
最终,周五晚标普500、纳斯达克及道琼斯工业平均指数都跌了。至此,美股三大指数已录得周线“五连阴”,其中纳指周跌幅更是超过3%。
另外成交量方面也要重视,A股成交额逐级缩量,从周一的2.43万亿,到周五的1.85万亿,缩量差不多6000亿。

所以,总体上来看,虽然周线级别的探底回升确认了底部的韧性,但外围市场的连续走弱及地缘政治的反复,或对下周行情的演绎增加了短期变数。
站在当下,我们要考虑一下,下周还能不能冲?要跌下来怎么应对?在外部扰动还在的大环境下,短期市场的震荡整理或许是常态。
这种环境下,大家或许要切记情绪化的追高与恐慌性抛售都可能是大忌。
而站在当下,或许要更加重视是板块背后的产业逻辑以及短期具备事件催化的机会。
人形机器人就在这周末,智元机器人其第10,000台人形机器人将于3月底正式量产下线。
距离去年12月完成第5,000台下线仅隔三个月,产能翻倍,年化产能有望突破4万台。
当前,人形机器人产业或正迎来“量产冲刺”阶段。
特斯拉Optimus Gen-2已启动小批量试产,目标2026年实现数千台内部部署。
Figure AI与宝马、亚马逊的合作产线进入调试。
优必选Walker X也在汽车工厂拓展应用。
随着技术成熟与成本下降双轮驱动,比如关节模组成本三年下降超40%,核心执行器均价从8000元降至不足5000元。
AI大模型提升任务成功率至70%以上;模块化设计使组装周期缩短至3–5天,良品率超90%。
需求端,工业场景率先落地,汽车、3C电子等领域已开展应用试点,单台年可节省人力成本约25万元,B端服务如物流、巡检、康养等逐步推进。
随着在技术、供应链与量产能力上的全面突破,人形机器人正从实验室走向规模化应用,产业拐点渐行渐近,商业化进程有望加速。
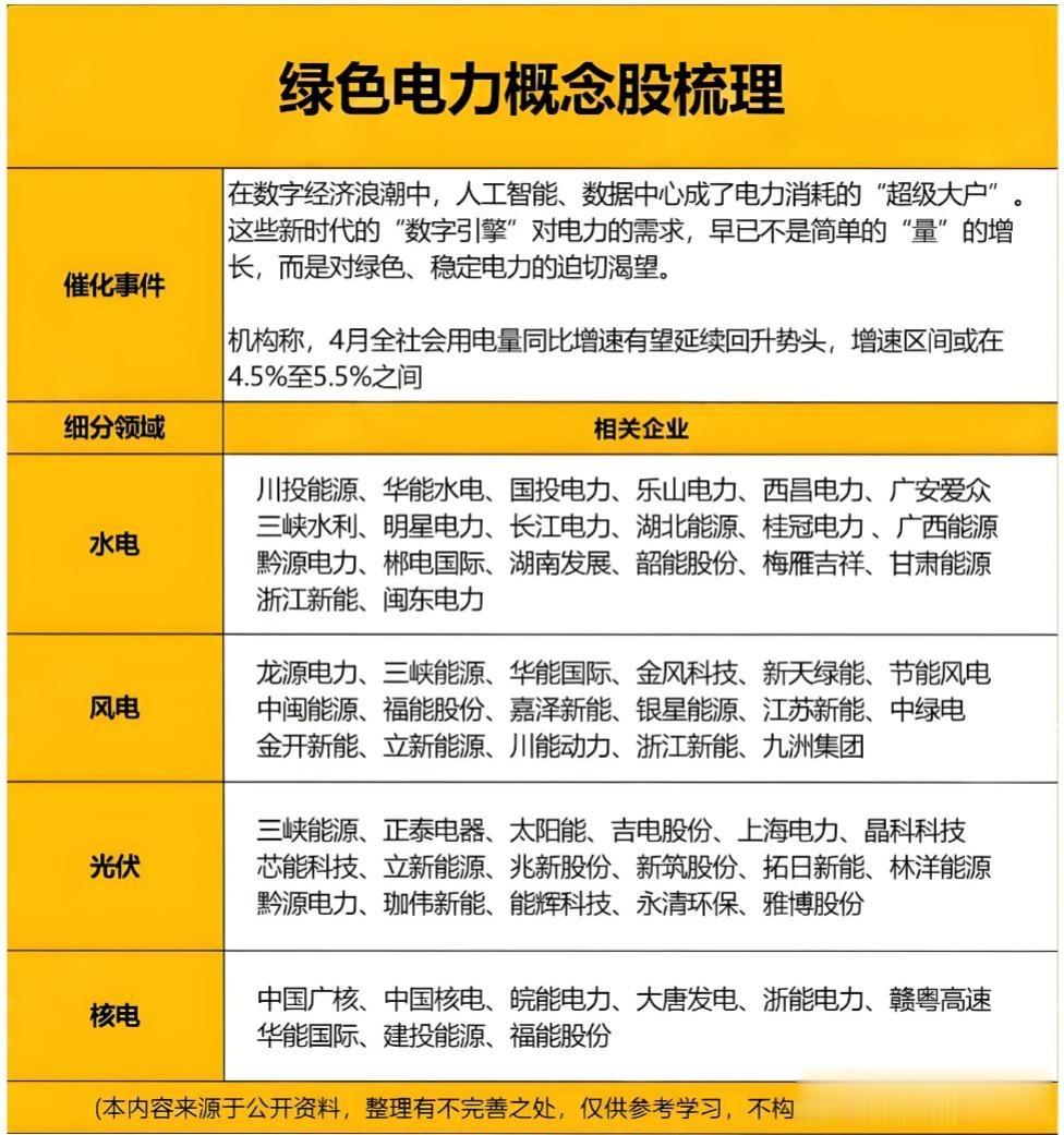
绿电周末以来,各种消息到处飞,对市场情绪影响还是比较大。
但是从盘面上看,近期绿电板块持续有表现,本质上也是受益能源安全方面的影响。
另外还有,随着“东数西算”工程的推进,新建数据中心被要求绿电使用比例不低于80%。
这意味着,每一个大型算力集群的落地,都直接转化为对绿电的长期、稳定订单。
对于绿电运营商而言,这不仅是短期的市场红利,未来十年具备较大确定性的增长空间。
其次,它催生了储能产业的“刚需”逻辑。
绿电的间歇性与数据中心7×24小时不间断供电的需求天然矛盾。
要解决这一矛盾,储能系统成为不可或缺的“稳定器”,白天存光、风大储电,夜间或无风时释放
因此,算力的扩张,直接拉动了储能设备的投资与部署,为储能产业打开了前所未有的发展窗口。
还有就是这也会倒逼电网基础设施的全面升级。
大规模、高密度的算力集群接入,对电网的承载力、灵活性与智能化水平提出了全新挑战。特
高压输电、智能配电网、柔性直流技术等新型电力基础设施,正从规划加速走向落地。
创新药复盘的时候可以看出,本周创新药板块或市场瞩目的新主线之一。
板块内个股表现强势,短短六个交易日内五次涨停,受到市场资金较多关注。
过去,中国药企的角色是跨国药企(MNC)配合研发为主,通过License-in(授权引进)来补充管线。
如今,国内药企或正成为全球MNC的“技术供应商”。
最直观的体现是对外授权(BD)的爆发式增长。
数据显示,2026年一季度中国创新药对外授权总金额已超600亿美元,逼近去年全年总额的一半。
这一转变的底气,源于研发实力的系统性跃升。
在ADC、双特异性抗体等前沿领域,中国的在研管线数量已位居全球前列,从“Fast-follow”迈向“Best-in-Class”乃至“First-in-Class”的源头创新。
与此同时,全球需求端正为中国创新药打开一扇黄金窗口。
未来几年,全球将有超45款原研药面临专利到期,释放出高达1200亿美元的市场替代空间。
更为关键的是,行业已迈入商业化兑现期。
2025年年报显示,14家创新药概念股实现扭亏为盈,恒瑞医药等头部企业净利润同比增长超100%。

特别声明:以上内容绝不构成任何投资建议、引导或承诺,仅供学术研讨。
如果觉得资料有用,希望各位能够多多支持,您一次点赞、一次转发、随手分享,都是笔者坚持的动力~