前几天和几位老板吃饭,发现大家都在吐槽同一个问题:经营分析会开了一上午,累得够呛,月底一看,该出的问题照样出,该追的责任没人追。
其中有位财务总监跟我说了一句话,让我印象深刻——“我们不是在开经营分析会,我们是在完成开会的KPI。”
这话扎心,但确实是很多企业的真实写照。开一场无效的会,浪费的不仅是高管的时间,更是企业纠偏的机会。
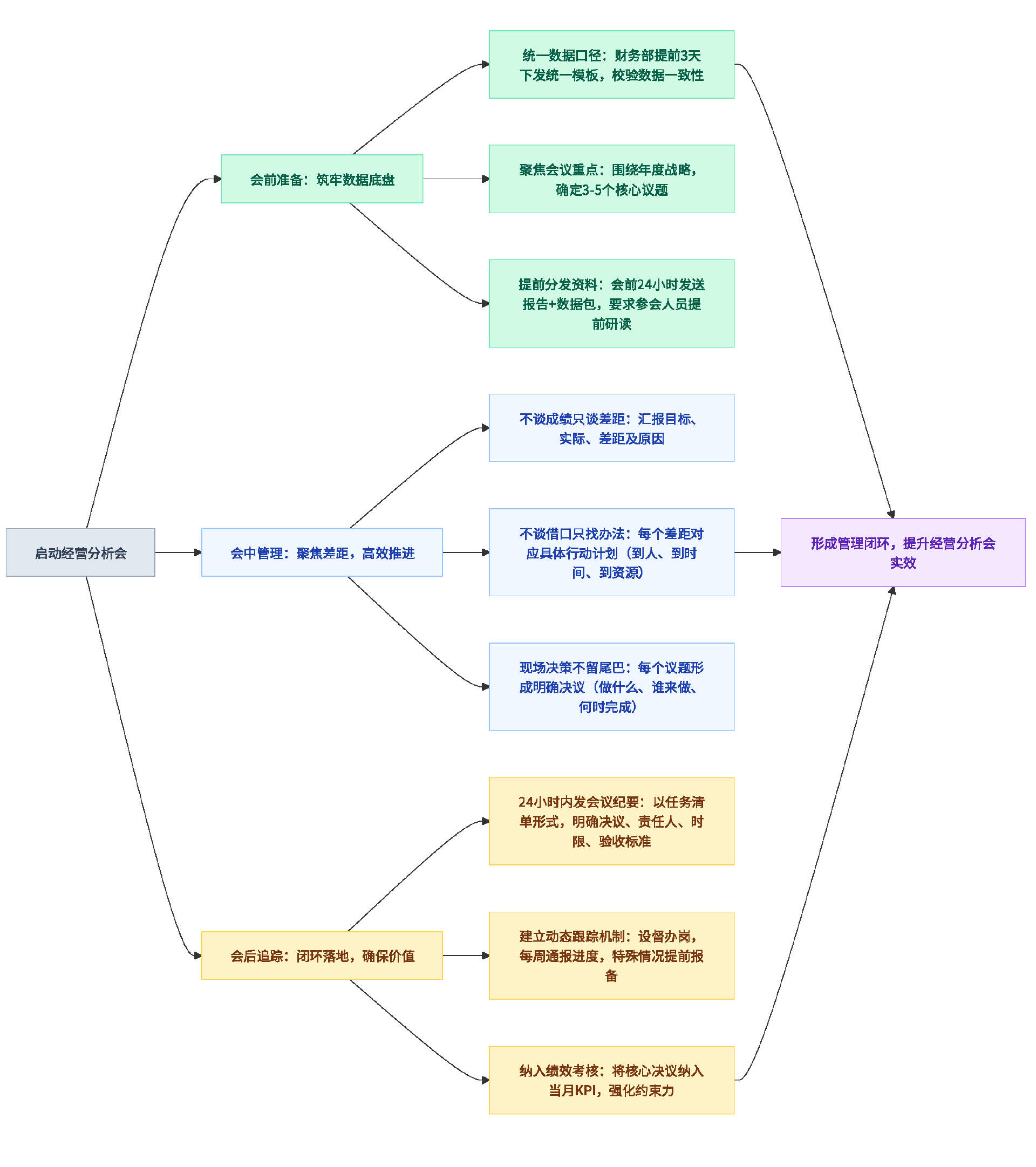
问题出在哪?我干了十多年财务总监,最深的体会是:经营分析会不是独立的一个会议,而是一个管理闭环。如果你只开了会,没有做会前和会后的工作,那这个会就等于白开。
经营分析会到底怎么开?今天我就把自己这些年踩过的坑、摸索出来的一套方法,完整分享给大家。
一、会前准备:统一口径,聚焦重点
这么多年来我发现很多公司的经营分析会是这么开的:周二发通知,周三收PPT,周四开会。
财务部通宵拉数据,业务部门临时填表格。大家带着一脸疲惫进了会议室,结果发现所有的数据都对不上。
这种会能开出什么效果?基本就是扯皮大会。
所以,我以过来人的身份建议你,一定要做好会前准备。我总结了3个准备动作。
1.统一数据口径。
我以前在一家集团型企业,各子公司报上来的收入数据,有的按开票算,有的按回款算,有的按签合同算。会上光是争论“到底该用哪个数”,就能吵半小时。
后来我们做了一个动作:在会前三天,由财务部下发统一的数据模板,明确每个指标的定义和计算口径。所有部门必须按这个模板填报,财务部提前校验数据一致性。
这个动作看起来简单,但效果很明显。会上再也没有数据对不上的争论,大家能把精力放在分析问题上。
2.聚焦会议重点。
很多经营分析会议议程写着:销售部汇报、生产部汇报、财务部汇报……结果就是流水账。每个部门把自己一个月的工作念一遍,领导点评两句,散会。
有效吗?没有。真正高效的做法是,根据年初定的战略目标,选出本月最关键的3-5个议题。比如这个月重点关注回款,那就围绕应收账款展开;这个月库存压力大,那就聚焦周转率。其他议题不是不重要,而是可以放到下次,或者用书面形式汇报。
3.提前分发资料。
如果大家进会议室才开始看PPT,那前半小时就是在默读,效率极低。
这个场景是不是很熟?为了避免这种情况,我一直要求团队这样做:会前24小时把分析报告和数据包发出去,要求参会人员提前看完,带着问题来开会。
这个习惯一开始推行很难,总有人说忙没时间看。后来我们定了规矩:没提前看过资料的人,会上就没有发言权。坚持了几个月,各部门也就养成了习惯,经营分析会也更加高效了。

二、会中管理:关注差距,现场决策
会前准备到位了,会议本身怎么开?这三点经验是我要提醒你的。
1.不谈成绩,只谈差距。
很多业务部门汇报喜欢这么讲:我们这个月完成了1000万,同比增长10%,在市场竞争激烈的情况下取得这样的成绩来之不易……
这些话听着提气,但实际上对解决问题没有任何帮助!经营分析会不是表彰大会,不需要讲成绩。成绩在月度快报里已经写清楚了,开会是为了找问题。
我们现在的汇报模板是固定的:目标是多少,实际是多少,差距是多少,为什么有差距,打算怎么办。也就是说,上来先报差距,没有完成的部分重点讲,完成的指标一笔带过,重点清晰,会议才能高效。
2.不谈借口,只找办法。
刚开始推行这个模板的时候,业务部门报上来的差距分析是这样的:市场大环境不好、竞争对手降价、客户预算收紧……这些都是事实,但都不是解决方案。我们要的不是解释为什么做不到,而是接下来准备怎么做。
后来我们加了一个要求:每个差距必须对应一个行动计划,而且计划要具体到人、到时间、到资源。举个例子。比如你发现的问题是“回款慢”,那就不能只说“加强催收”,而是要明确“某负责人主动联系这3家客户,下周五之前收回50万,如果收不回来申请法务介入”。
3.现场决策,不留尾巴。
很多经营分析会最大的问题是,讨论了一上午,最后没有任何决策。销售说需要资源,管理层说再研究研究,以后再说。你看,这样一来,散会了,问题还是问题。
做了这么多年财务总监,我每次都和团队强调:每个议题讨论完,必须形成明确决议。说白了,决议要写清楚三件事:做什么、谁来做、什么时候完成。比如“财务部牵头,联合销售部,在月底前完成应收账款账龄分析报告”。我一直说:没有决议的议题,下次开会不安排时间。这样做了,经营分析会的价值才是真的落到实处。

三、会后追踪:没有闭环,一切归零
如果说会前准备决定了会议的质量,那会后追踪就决定了会议的价值。我见过太多公司,开完经营分析会,纪要一发,然后就没人管了。等到下次开会一问,上次定的事一件都没干。这样行吗?肯定不行。所以我一直强调:一定要做好会议追踪。以下3点建议,是你可以参考行动的。
1.24小时内发出会议纪要。
我一直跟团队反复提及:纪要不能是流水账,要重点写清楚决议事项和责任分工。你可以采用任务清单格式,每条决议后面跟着责任人、完成时限、验收标准。比如:
任务:梳理前五大客户的回款情况
责任人:销售总监王五
时限:11月20日前
验收标准:提交客户回款计划表,经财务确认
这个清单会抄送给所有参会人员,白纸黑字,谁也赖不掉。
2.建立动态跟踪机制。
光有清单不够,还要有人盯着进度。我认识的一家公司就特别设置了一个“督办岗”,专门负责跟踪会议决议的落实情况。每周发一次进度通报,哪些任务按时完成了,哪些快到期了,哪些已经超期了,一目了然。
你可能会问,如果有特殊情况呢?假设遇到确实完不成的任务,责任人必须提前报备,说明原因和调整后的计划。绝对不能等到截止日期过了才说“做不了”。
3.纳入绩效考核。
我一直强调:如果会议决议和绩效考核不挂钩,那就等于没有约束力。把重点决议事项纳入当月的KPI,完成情况直接影响绩效评分。这样一来,没有人敢把会上定的任务当耳边风。

四、数字化工具能帮什么忙
说了这么多方法,最后聊聊工具。
很多人问我,上ERP有用吗?上BI有用吗?我的回答是:工具肯定有用,但前提是你得先把流程跑通。
我们公司上了BI系统之后,数据拉取的时间从两天缩短到两个小时,这是实打实的效率提升。以前财务部光是为了准备会议材料就得通宵,现在系统自动出报表,我们能把精力用在分析上。
但工具只是工具,它解决不了“开会没决议、决议没人跟”的问题。这些问题要靠制度和习惯来解决。
所以我的建议是:先用制度把会前会中会后跑通,再用工具固化流程、提升效率。顺序不能搞反。

写在最后
这么多年来,开了上百场会,我最大的体会是:经营分析会不是一场会议,是一个管理闭环。会前、会中、会后连起来,才叫开会。缺任何一段,都是在走过场。
你对待经营分析会的态度,就是你对待经营管理的态度。你敢不敢直面差距,敢不敢追着要结果,决定了这个会到底值不值得开。
顺手转发给团队,下次开会前拿出来看一看,少走弯路,让会议不白开。
(文中部分图片素材来自网络,若有侵权,请私信作者删除)