
本文仅在今日头条发布,谢绝转载

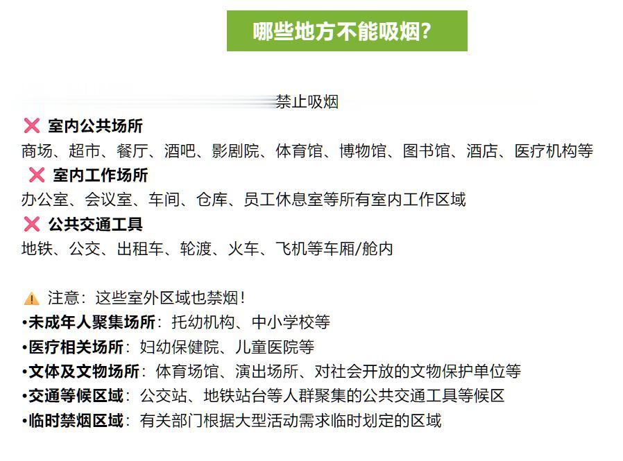
日前,上海卫健委发布了2026年控烟工作重点,要推行“三部曲”:“室内全面禁烟、室外不吸游烟、吸烟请看标识”。
想起当年在报社的日子。别看是家地方小报,以“文化人”自居的不少,一手拿笔、一手拿烟,烟雾缭绕中,仿佛自己是“当代鲁迅”。有个中层干部,一次开会时,大言不惭地说,应该每天收隔壁座女同事“半包烟钱”。说完,还自以为幽默地,放声大笑。
那年,这位80后的女同事,大学毕业刚进报社,每天吸二手烟,敢怒不敢言。要换作现在的95后、00后,估计早就把烟灰缸扣他秃头上了。
政策在加码,年轻人在掀桌

上海这“三部曲”挺有意思,特别是“室外不吸游烟”。什么叫“游烟”?就是那些边走边抽、把整条街当成自家烟灰缸的移动污染源。上海还要划定公交站点禁烟区域。等公交时,不用再被迫欣赏某位老烟枪“吞云吐雾”的表演了。
香港更狠。4月30日起,香港全面禁止电子烟,不是禁止吸,是禁止“持有”。揣着电子烟上街,最低罚款3000港元,最高5万港元加半年监禁。为什么这么狠?去年11月香港宏福苑大火,168人丧生,起火原因就是施工工人的烟头。
血的教训,逼出了最严控烟令。
根据中国疾控中心的数据,15岁及以上人群吸烟率23.2%,男性43.9%,女性1.8%。反对二手烟的人群中,绝大多数是女性。“小时候爸爸抽,长大后老公抽,上班领导抽,下班路人抽。”这句话成了很多女性的真实写照。
但现在的年轻人,不打算继续忍了。
从“忍着”到“掀桌子”
我们80后这代人,是在“忍着”的教育里泡大的。
领导抽烟?忍着。
父辈抽烟?忍着。
公共场合乌烟瘴气?忍着。
忍是一种美德,是“懂事”,是“不给社会添麻烦”。
但95后、00后,他们的词典里没这页。
凭什么忍?你的肺癌风险,凭什么让我用我的肺来分担?
杭州的牙缝儿(网名),在烧烤店一对三,被围骂也要报警拍视频;上海的企鹅(网名),为了楼道里那口烟,能死磕三个月,装监控、喷醋精、信访一条龙;北京的刀刀(还是网名),家庭聚会敢收烟灰缸,亲戚抽烟她直接离席“断亲”;成都的金烂烂,为一句抱怨挨了一脚,能花298天打官司,就为56块2毛7分的赔偿金和一句道歉。
她们在干嘛?不是在“维权”,是在重新划界。
这不是娇气,这是一代人的主体性觉醒,我的感受很重要,我的健康很宝贵,我不为你习惯性的冒犯买单。
不蒸馒头争口气,也得聪明地争
我四十多了,早过了“热血一涌,舍生取义”的阶段。现在就信一点,解决问题,不一定非要“抱着炸药包同归于尽”。
特别提醒社恐内向的女生,有时“合作”比“对抗”好用,再遇到二手烟霸凌,可以这么干。
先找“负责人”。餐厅找经理,楼道找物业,公司找行政。明确告诉他们:“这里有违法吸烟,你们有管理责任。”把他们从旁观者拉成责任人。他们不动,再拍视频、打12345投诉他们管理失职。力量要传导,让系统的压力去压具体的人。
用知识当盾牌。把《上海市公共场所控制吸烟条例》这类地方法规的关键条款存手机里。劝阻时,不说“我觉得”,而是亮出手机:“根据本市条例第X条,这里禁止吸烟,违者个人罚款200元,场所管理方罚2000-30000元。”你的底气,来自对规则的熟悉。法律是你的盾牌,不是烧火棍。
瓦解“道德高地”。很多吸烟者恼羞成怒,是因为你挑战了他“小小的享受”。试着把对话从“你错我对”的道德评判,切换到“互相行个方便”的共情场景。“师傅,我怀孕了/孩子还小/肺不好,实在闻不了烟味,您受累移几步,多谢您了!”。给对方一个体面退下的台阶。很多时候,他们要的就是“面子”。
保护自己是第一要务。对方是否醉酒?是否人多势众?是否偏僻无监控?如果形势不妙,隐蔽取证,比当面硬刚更重要。维权的目的是“活得更好”,不是“拼死一搏”。
寻求“联盟”。在业主群、小区群、公司群里发声,寻找同盟。一个人的投诉是“事儿多”,一群人的反映是“民意”。把证据发到楼道群,就是寻找盟友和施加舆论压力。反对二手烟从一个“人”的诉求变成“一群人”的共识,力量对比就变了。
反对二手烟霸凌的目的,不是“歼灭”所有的吸烟者,是重塑一种新的公共生活默契。吸烟者的自由,不能侵犯他人的健康与舒适。
别指望“一战定乾坤”。每一次成功的劝阻、判决和条例落实,都是一种进步,都在积累“胜果”。
有一天,吸烟者在公共场所点烟前,会下意识地左右看看,心里嘀咕一句:“这儿能抽吗?”
这场仗,就算没白打。